HOME   LIST
‹–   –›

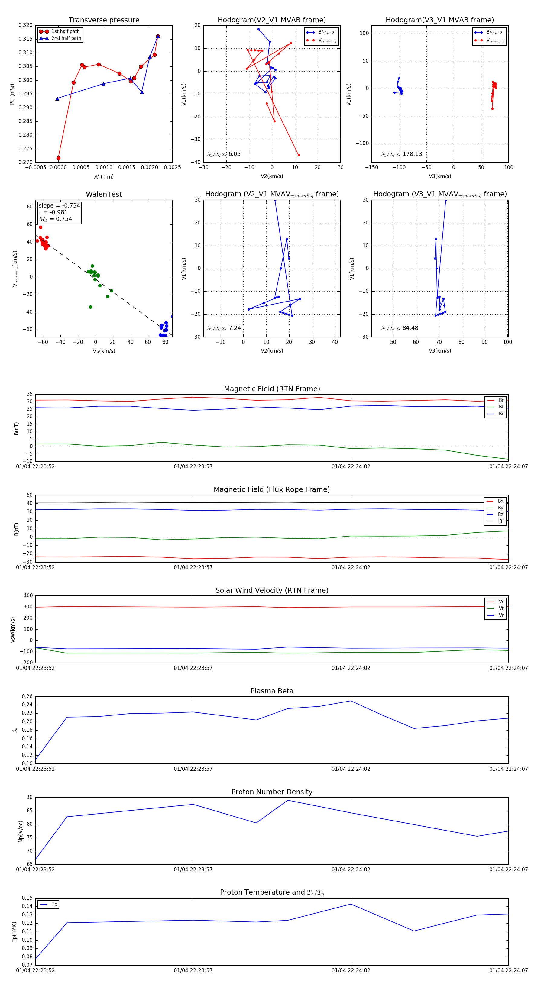
Flux Rope in 2024

Flux Rope Event 2024-01-04 22:23:52 ~ 2024-01-04 22:24:07 (16 seconds)


plot