HOME   LIST
‹–   –›

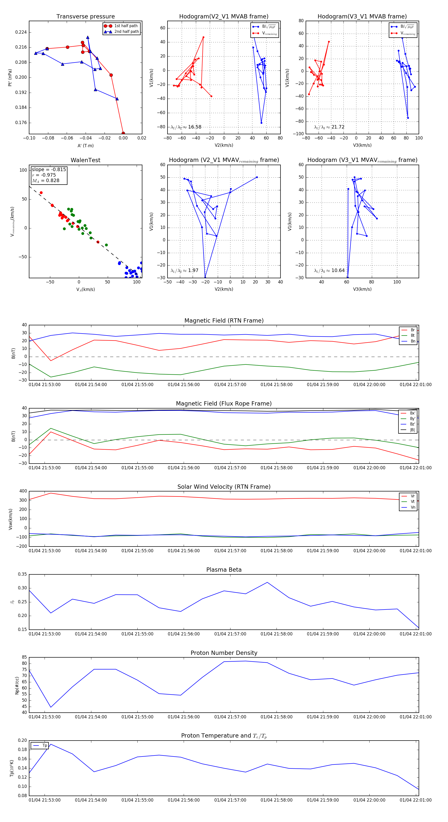
Flux Rope in 2024

Flux Rope Event 2024-01-04 21:52:40 ~ 2024-01-04 22:01:04 (505 seconds)


plot