HOME   LIST
‹–   –›

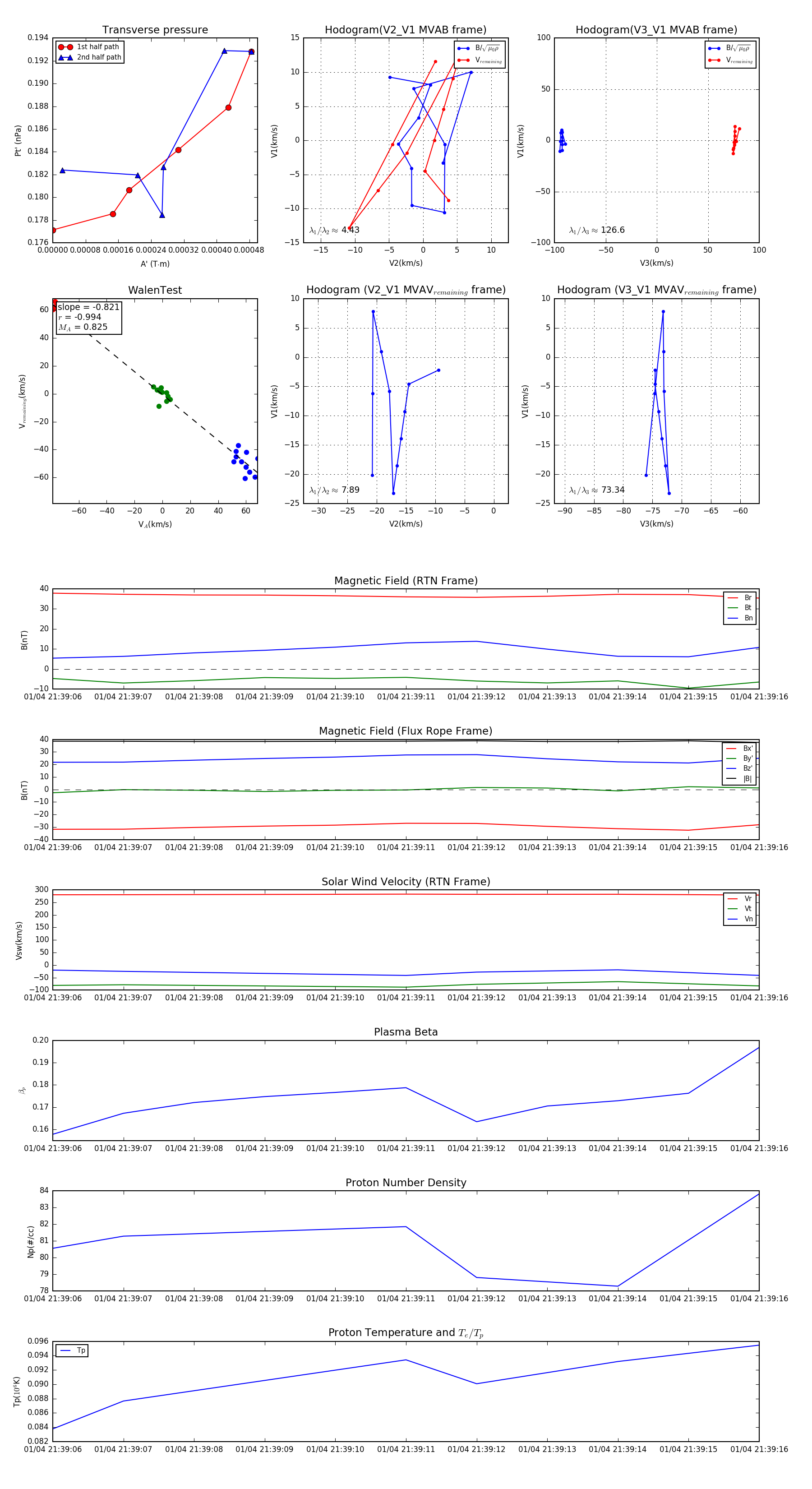
Flux Rope in 2024

Flux Rope Event 2024-01-04 21:39:06 ~ 2024-01-04 21:39:16 (11 seconds)


plot