HOME   LIST
‹–   –›

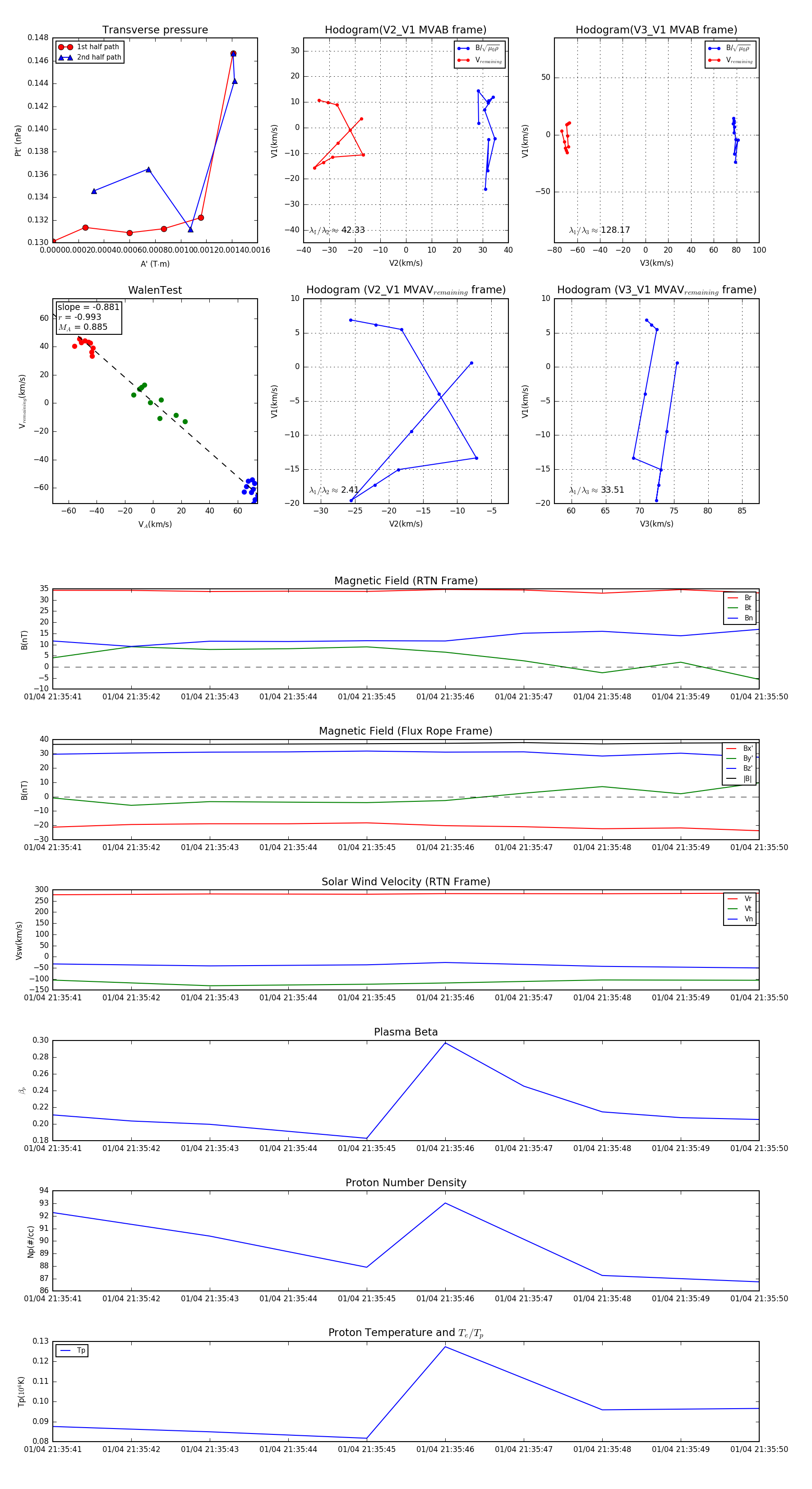
Flux Rope in 2024

Flux Rope Event 2024-01-04 21:35:41 ~ 2024-01-04 21:35:50 (10 seconds)


plot