HOME   LIST
‹–   –›

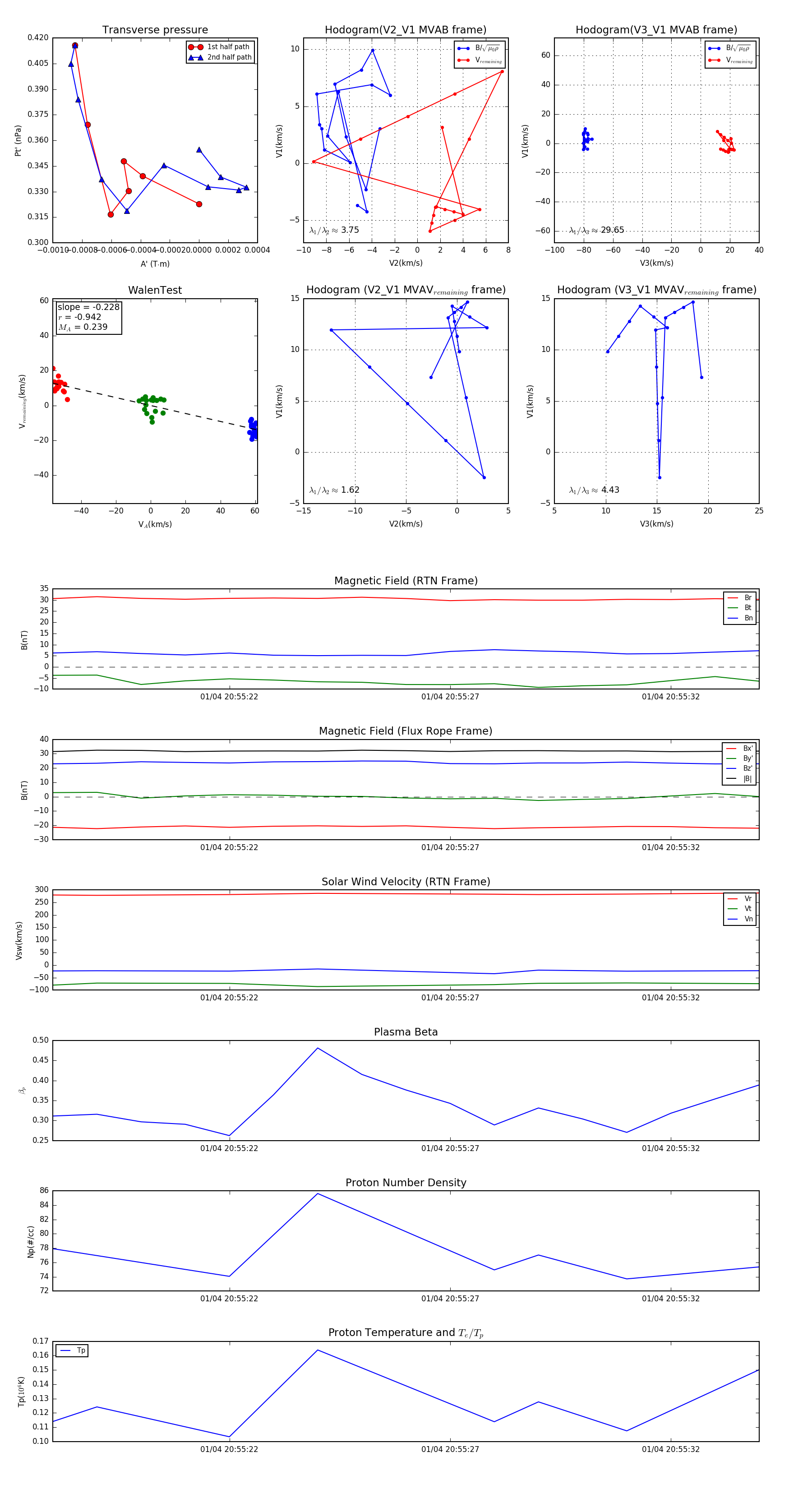
Flux Rope in 2024

Flux Rope Event 2024-01-04 20:55:18 ~ 2024-01-04 20:55:34 (17 seconds)


plot