HOME   LIST
‹–   –›

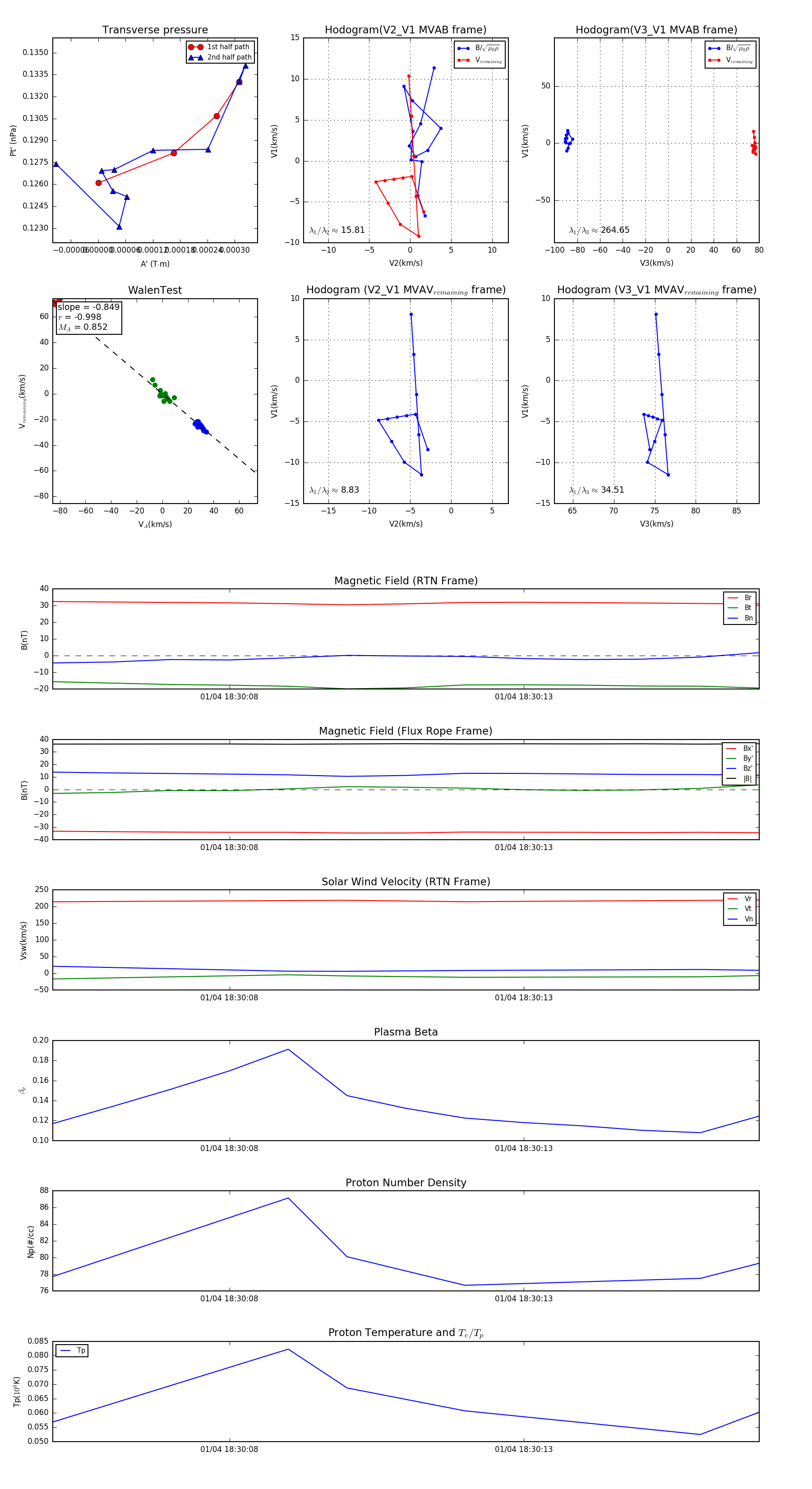
Flux Rope in 2024

Flux Rope Event 2024-01-04 18:30:05 ~ 2024-01-04 18:30:17 (13 seconds)


plot