HOME   LIST
‹–   –›

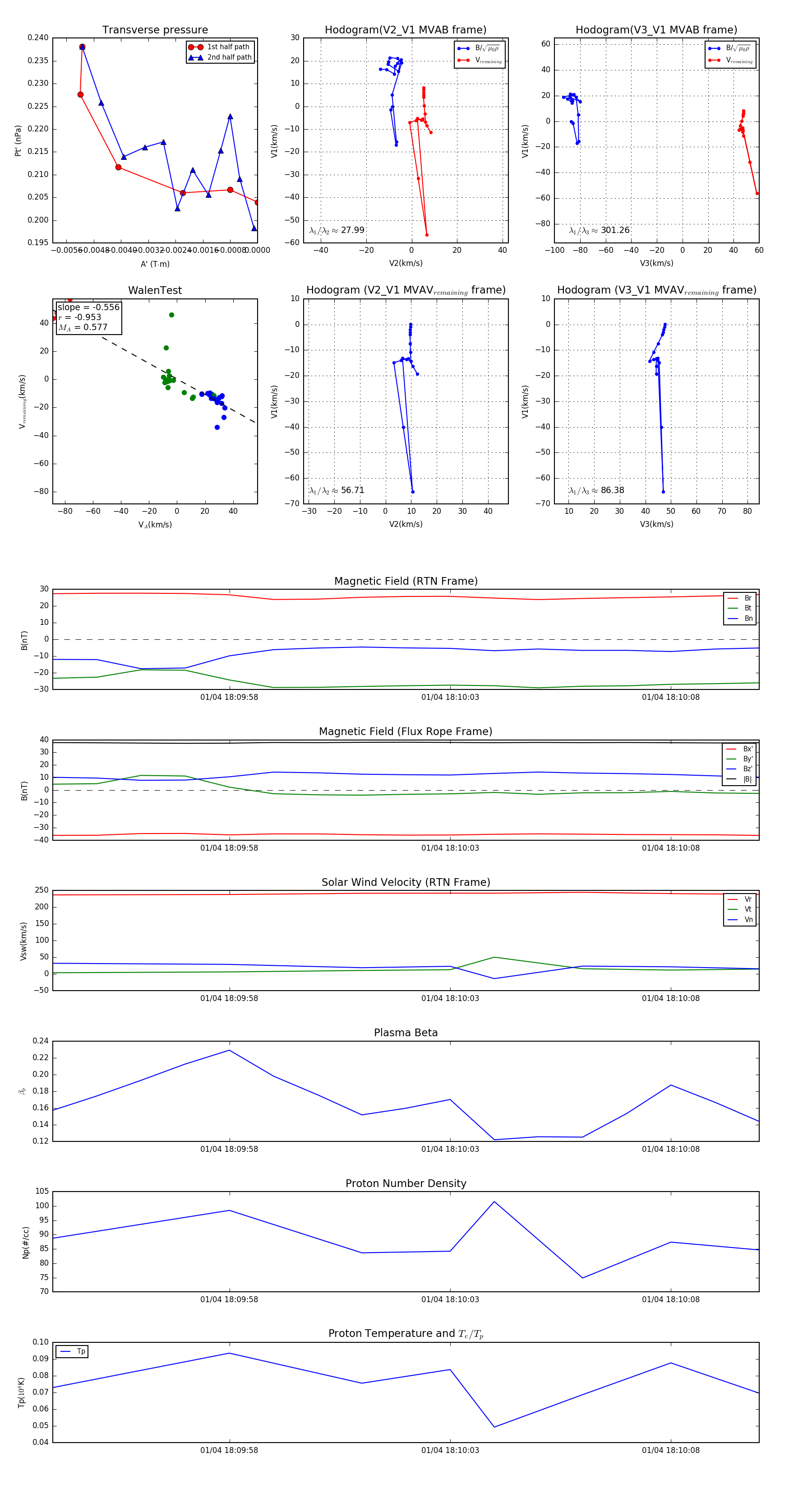
Flux Rope in 2024

Flux Rope Event 2024-01-04 18:09:54 ~ 2024-01-04 18:10:10 (17 seconds)


plot