HOME   LIST
‹–   –›

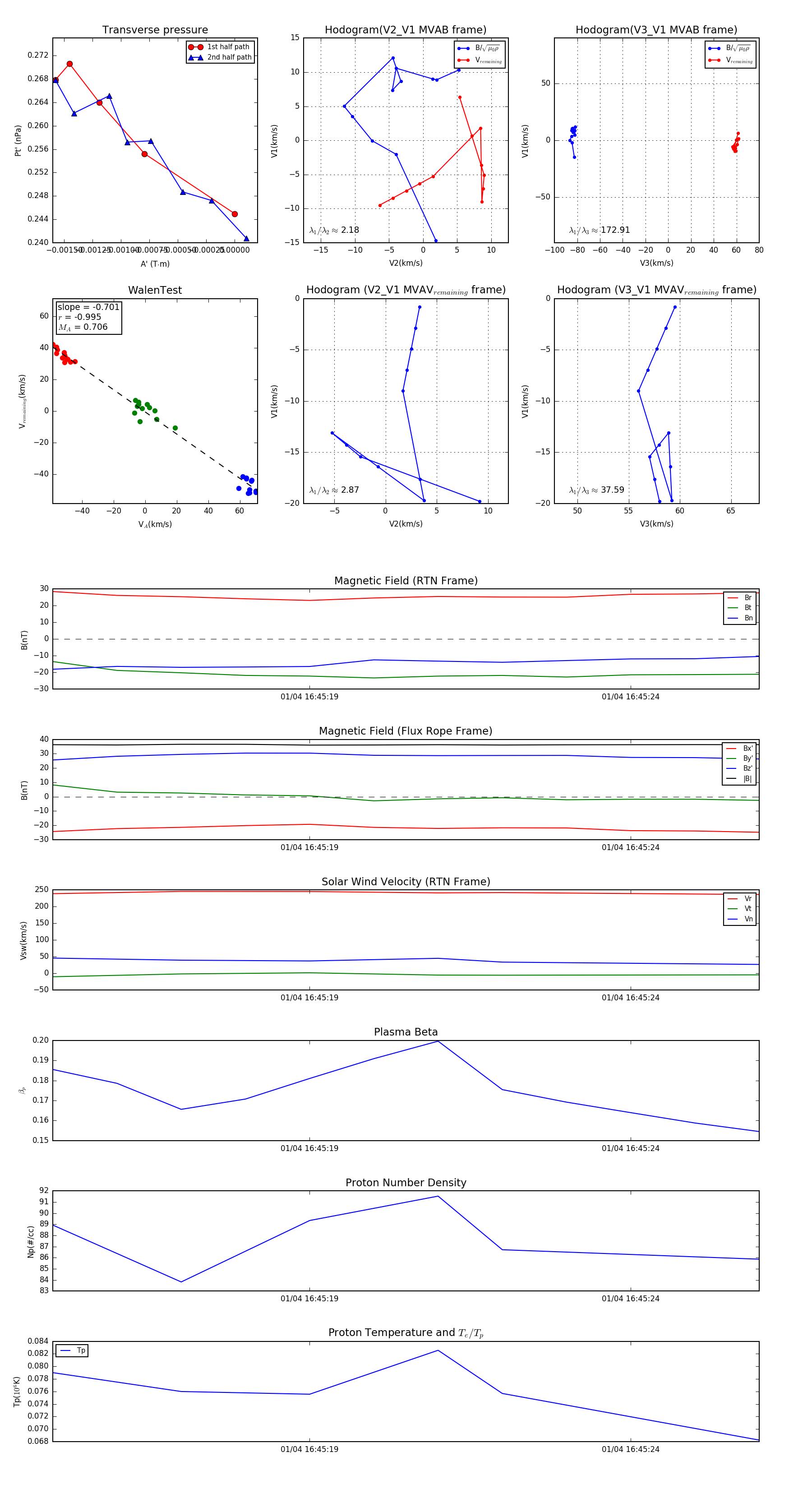
Flux Rope in 2024

Flux Rope Event 2024-01-04 16:45:15 ~ 2024-01-04 16:45:26 (12 seconds)


plot