HOME   LIST
‹–   –›

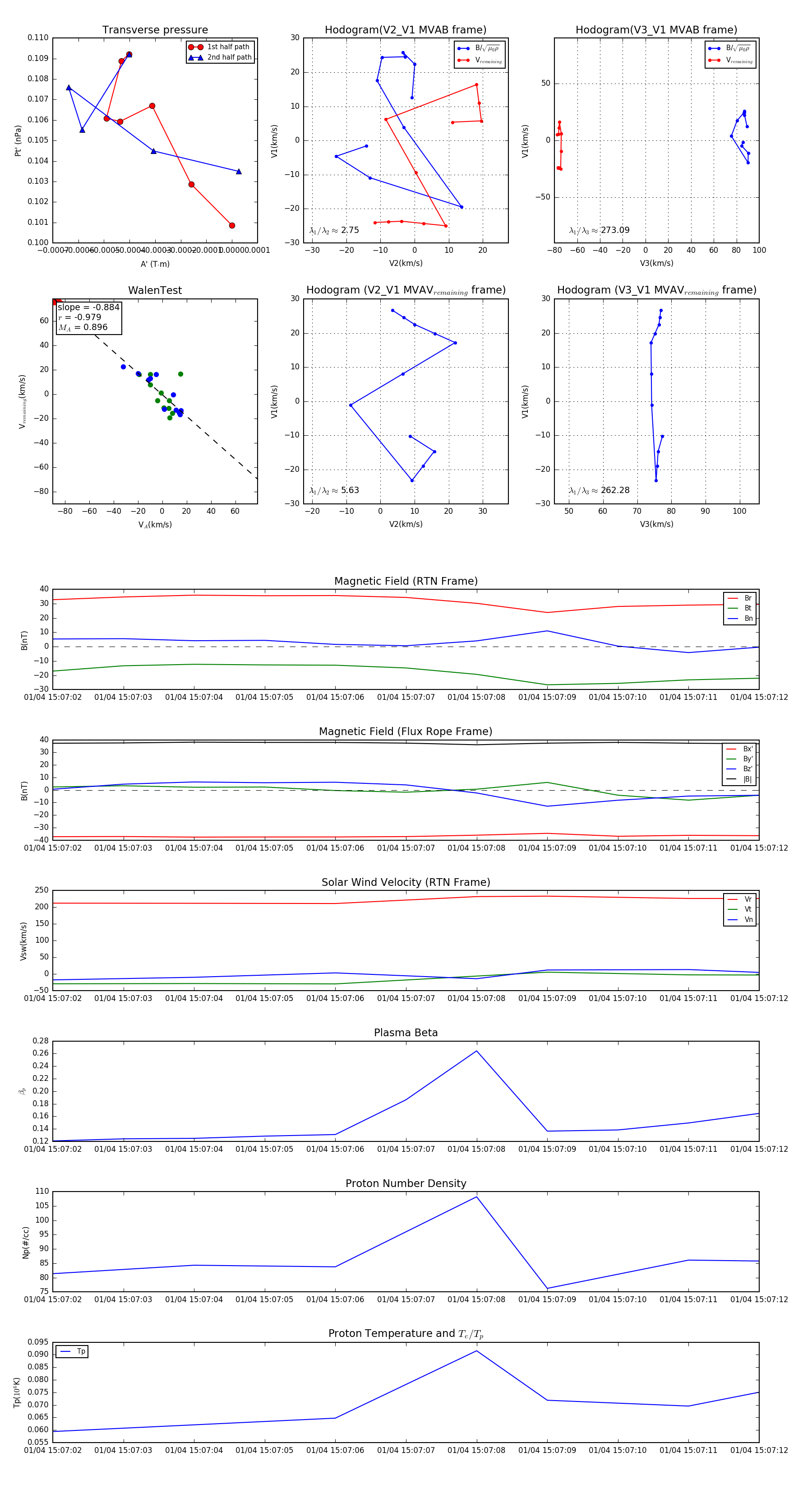
Flux Rope in 2024

Flux Rope Event 2024-01-04 15:07:02 ~ 2024-01-04 15:07:12 (11 seconds)


plot