HOME   LIST
‹–   –›

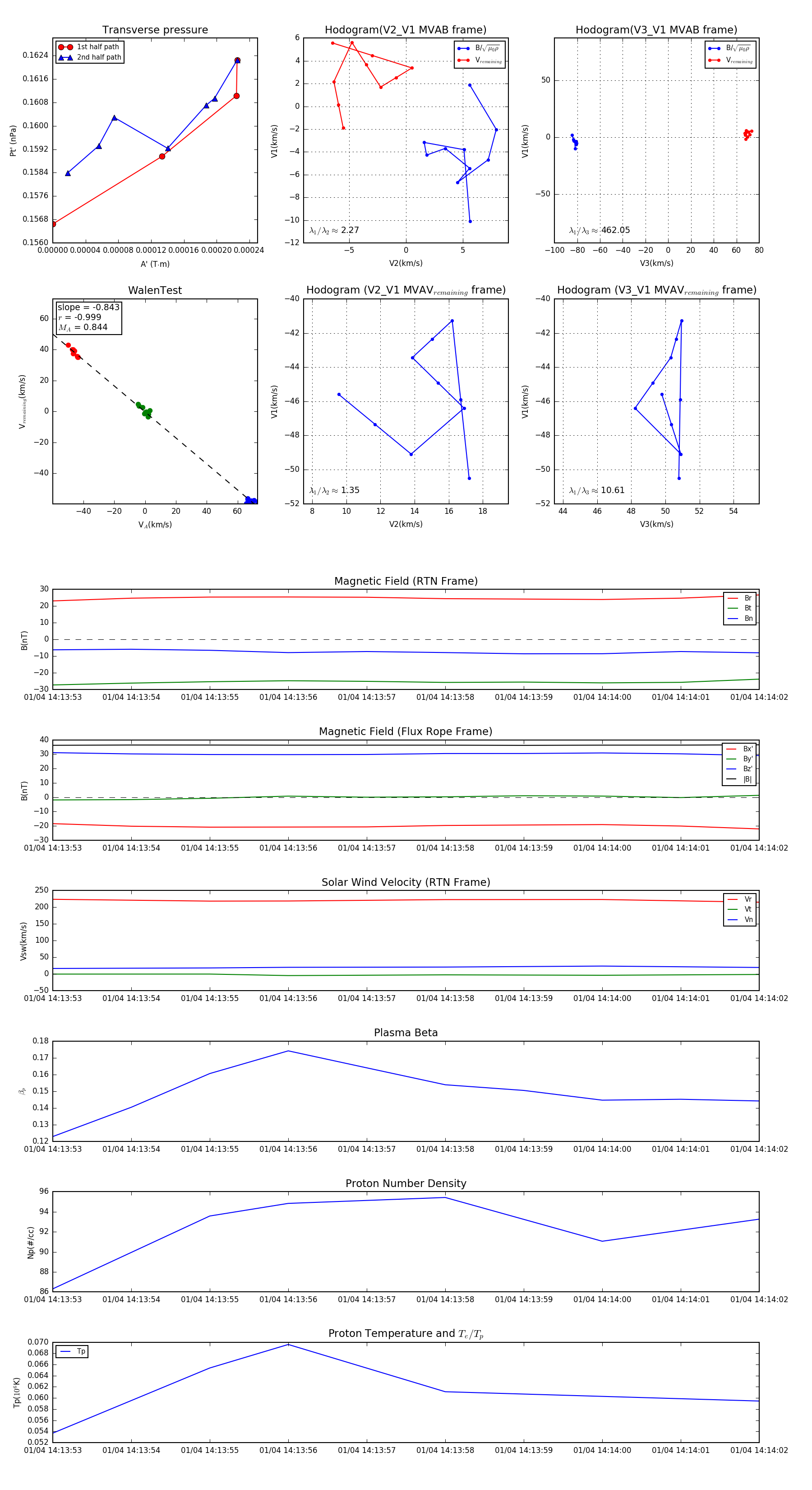
Flux Rope in 2024

Flux Rope Event 2024-01-04 14:13:53 ~ 2024-01-04 14:14:02 (10 seconds)


plot