HOME   LIST
‹–   –›

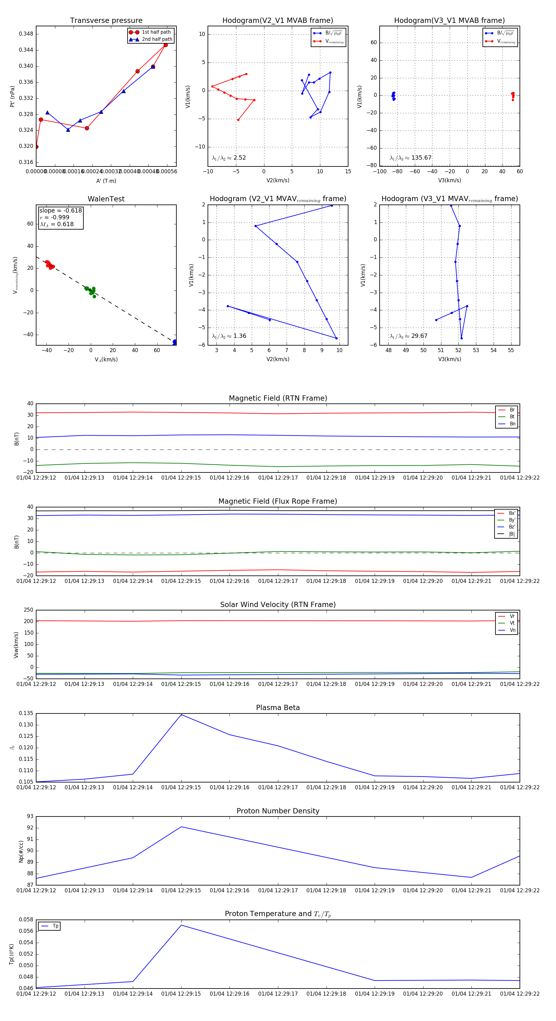
Flux Rope in 2024

Flux Rope Event 2024-01-04 12:29:12 ~ 2024-01-04 12:29:22 (11 seconds)


plot