HOME   LIST
‹–   –›

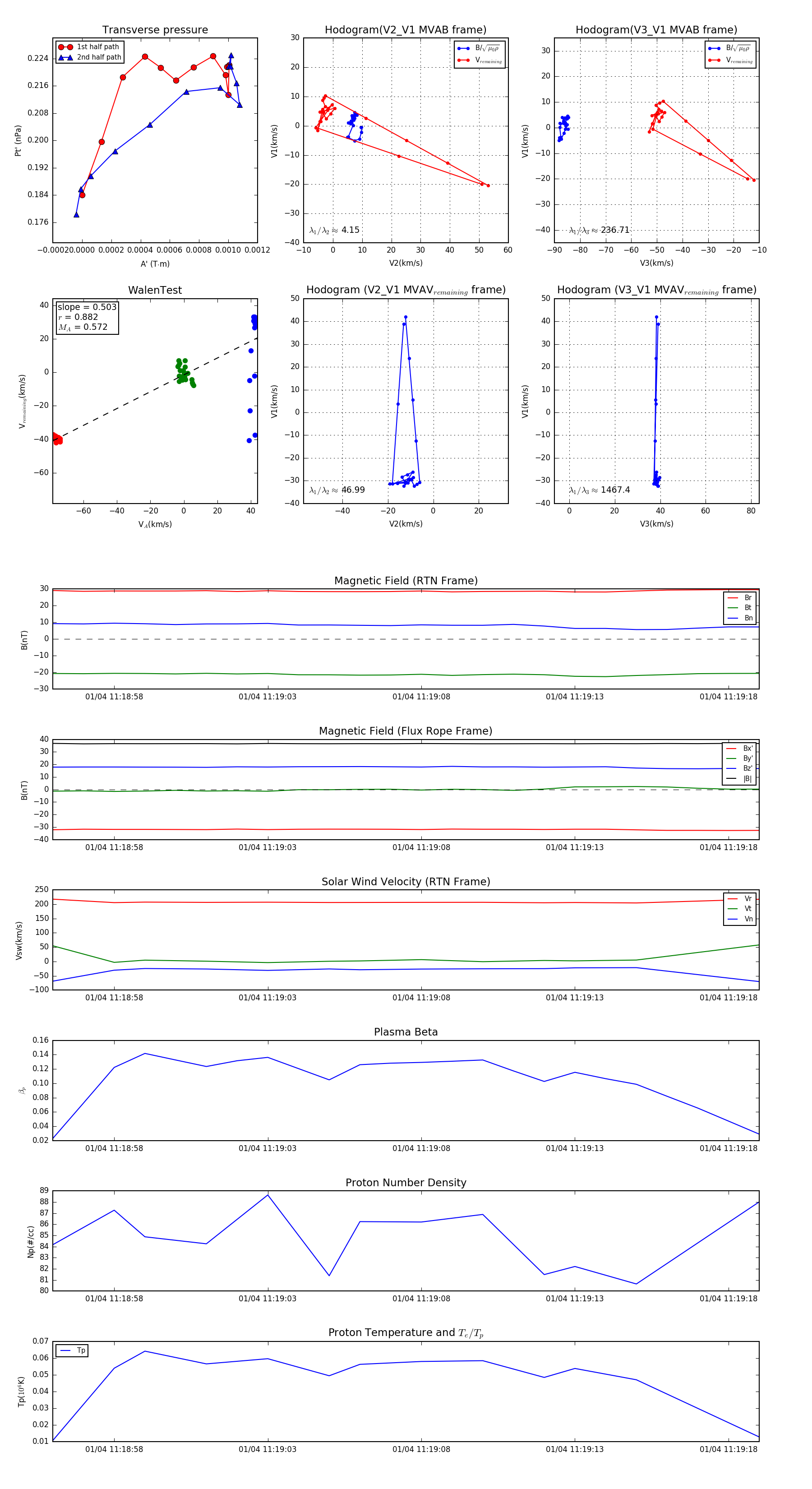
Flux Rope in 2024

Flux Rope Event 2024-01-04 11:18:56 ~ 2024-01-04 11:19:19 (24 seconds)


plot