HOME   LIST
‹–   –›

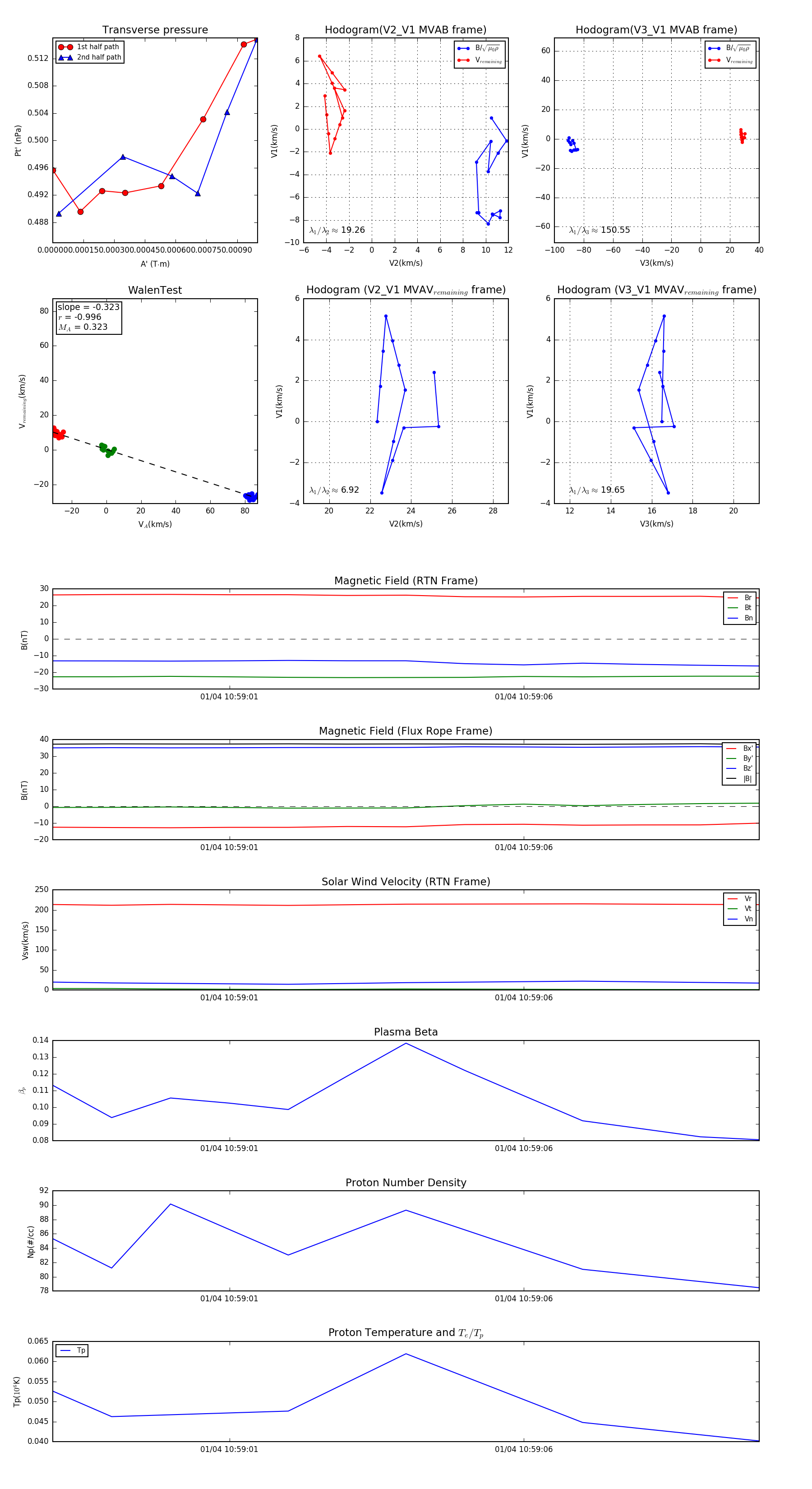
Flux Rope in 2024

Flux Rope Event 2024-01-04 10:58:58 ~ 2024-01-04 10:59:10 (13 seconds)


plot