HOME   LIST
‹–   –›

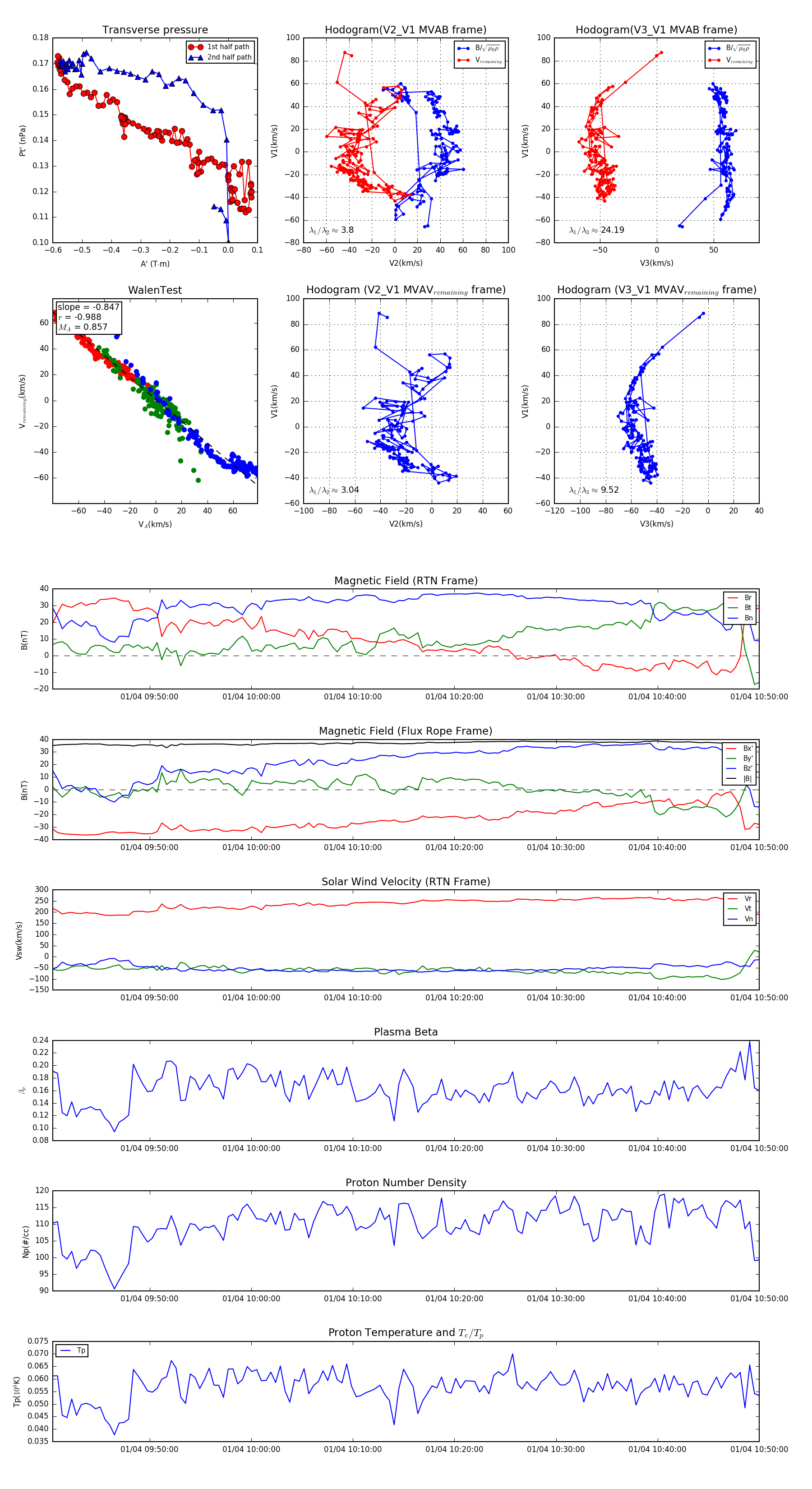
Flux Rope in 2024

Flux Rope Event 2024-01-04 09:40:28 ~ 2024-01-04 10:50:00 (4173 seconds)


plot