HOME   LIST
‹–   –›

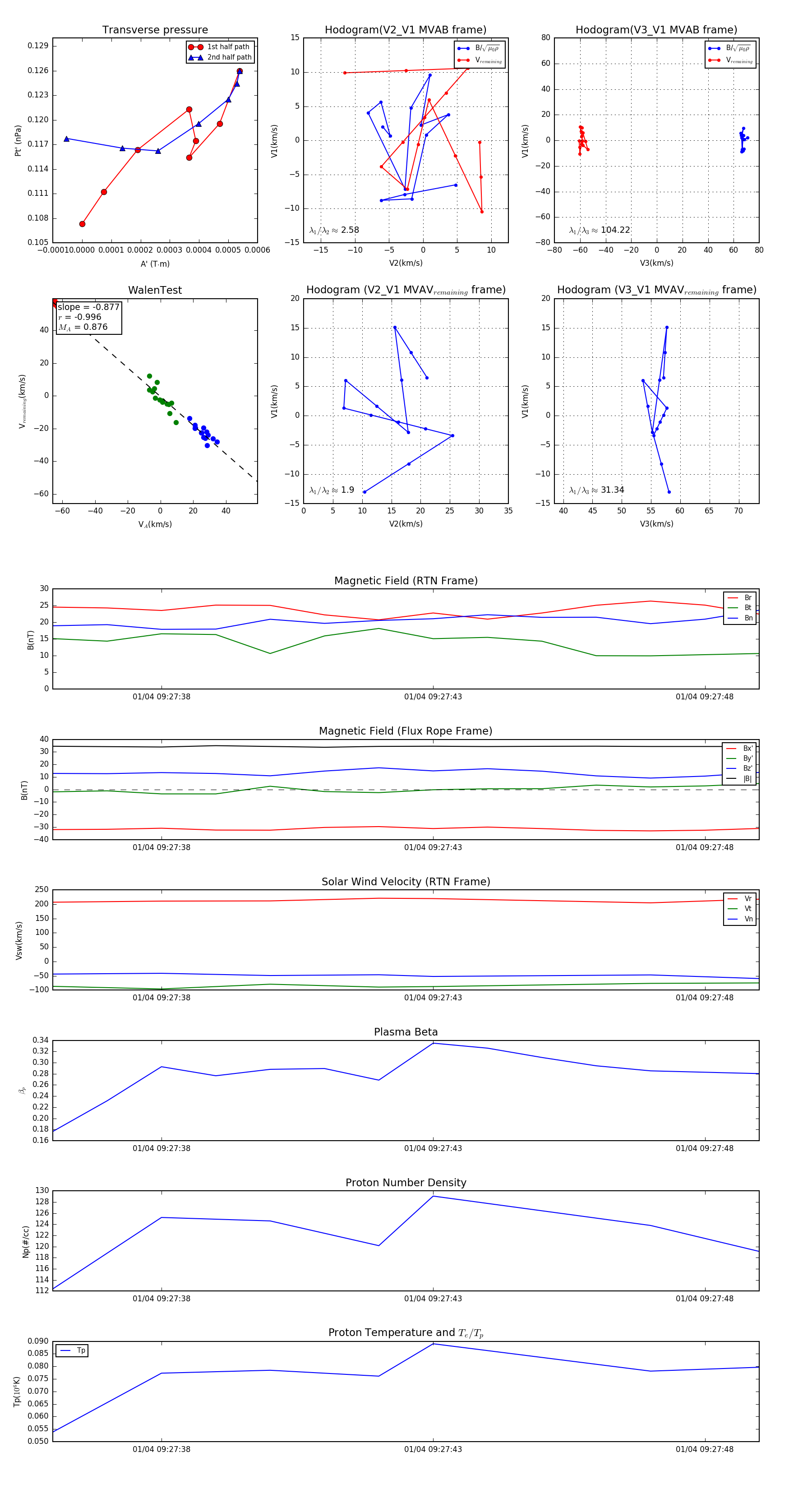
Flux Rope in 2024

Flux Rope Event 2024-01-04 09:27:36 ~ 2024-01-04 09:27:49 (14 seconds)


plot