HOME   LIST
‹–   –›

Flux Rope in 2024

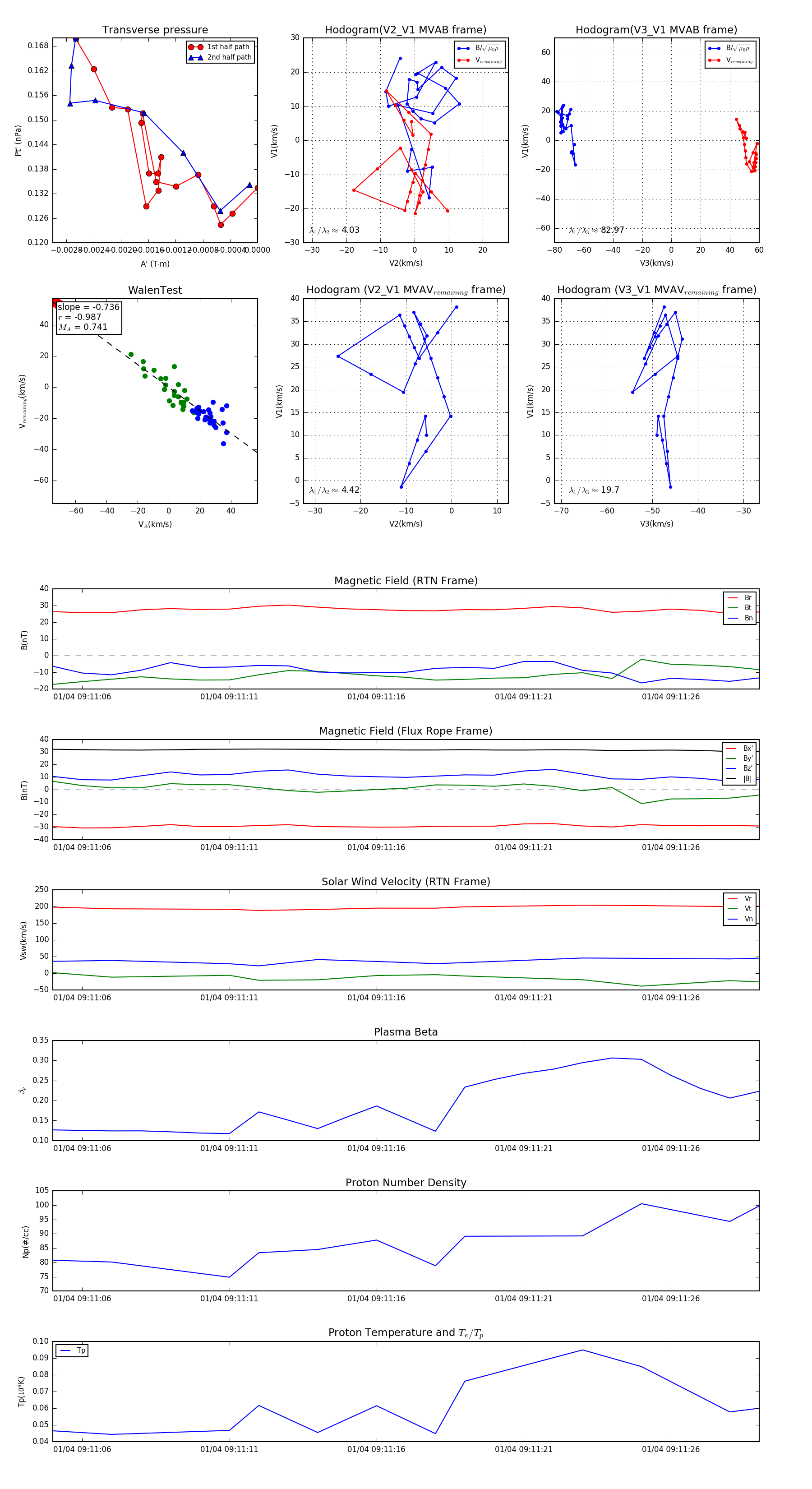
Flux Rope Event 2024-01-04 09:11:05 ~ 2024-01-04 09:11:29 (25 seconds)


plot