HOME   LIST
‹–   –›

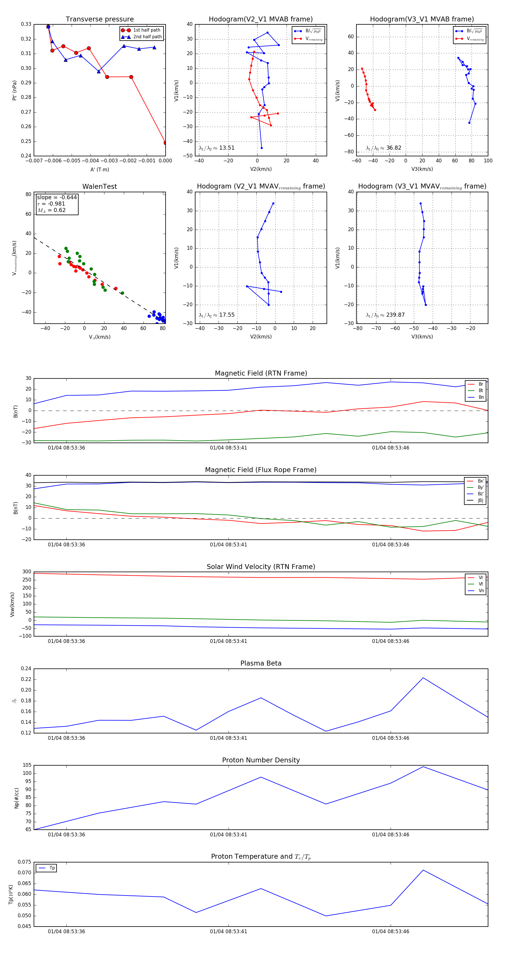
Flux Rope in 2024

Flux Rope Event 2024-01-04 08:53:35 ~ 2024-01-04 08:53:49 (15 seconds)


plot