HOME   LIST
‹–   –›

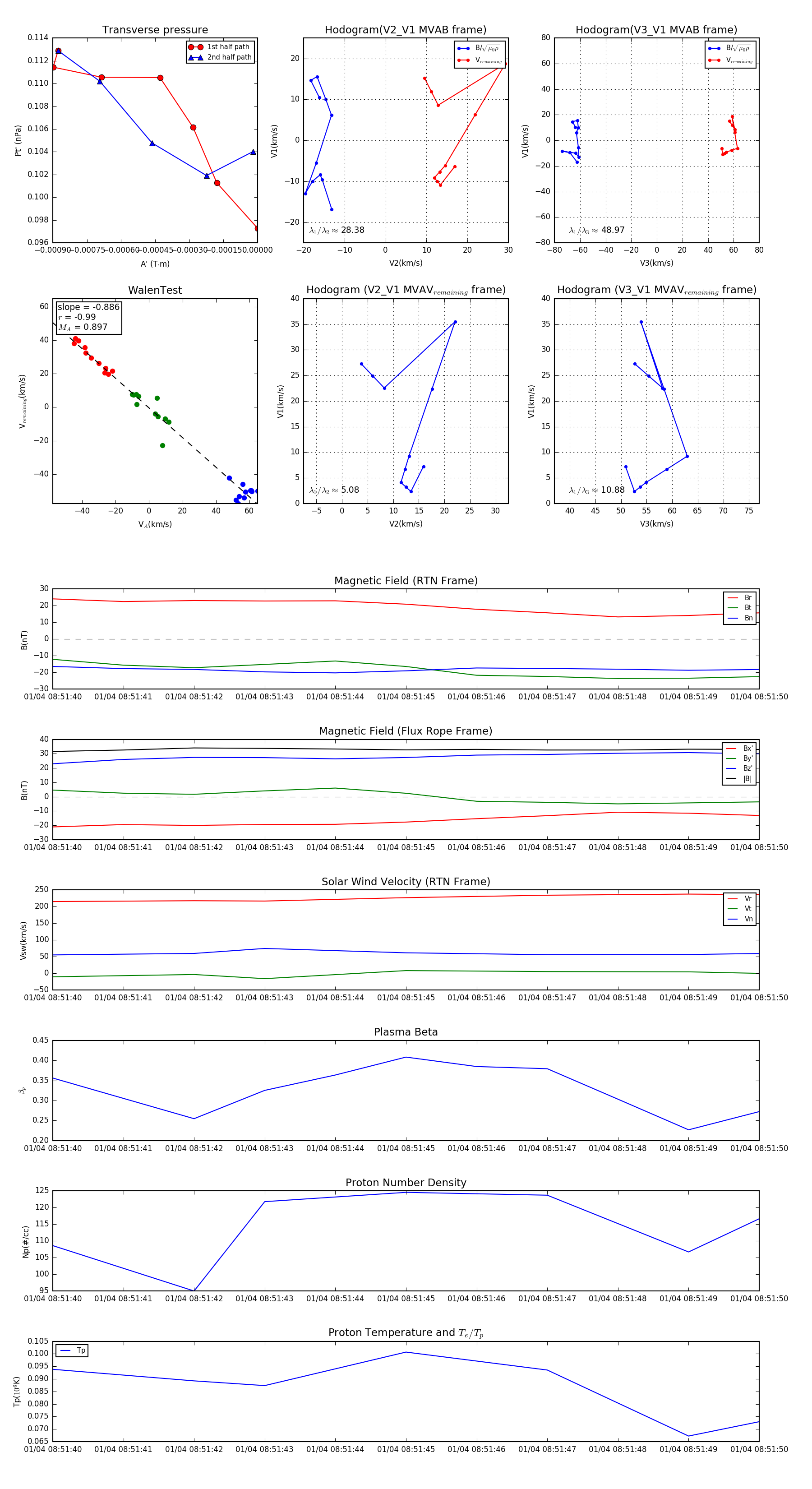
Flux Rope in 2024

Flux Rope Event 2024-01-04 08:51:40 ~ 2024-01-04 08:51:50 (11 seconds)


plot