HOME   LIST
‹–   –›

Flux Rope in 2024

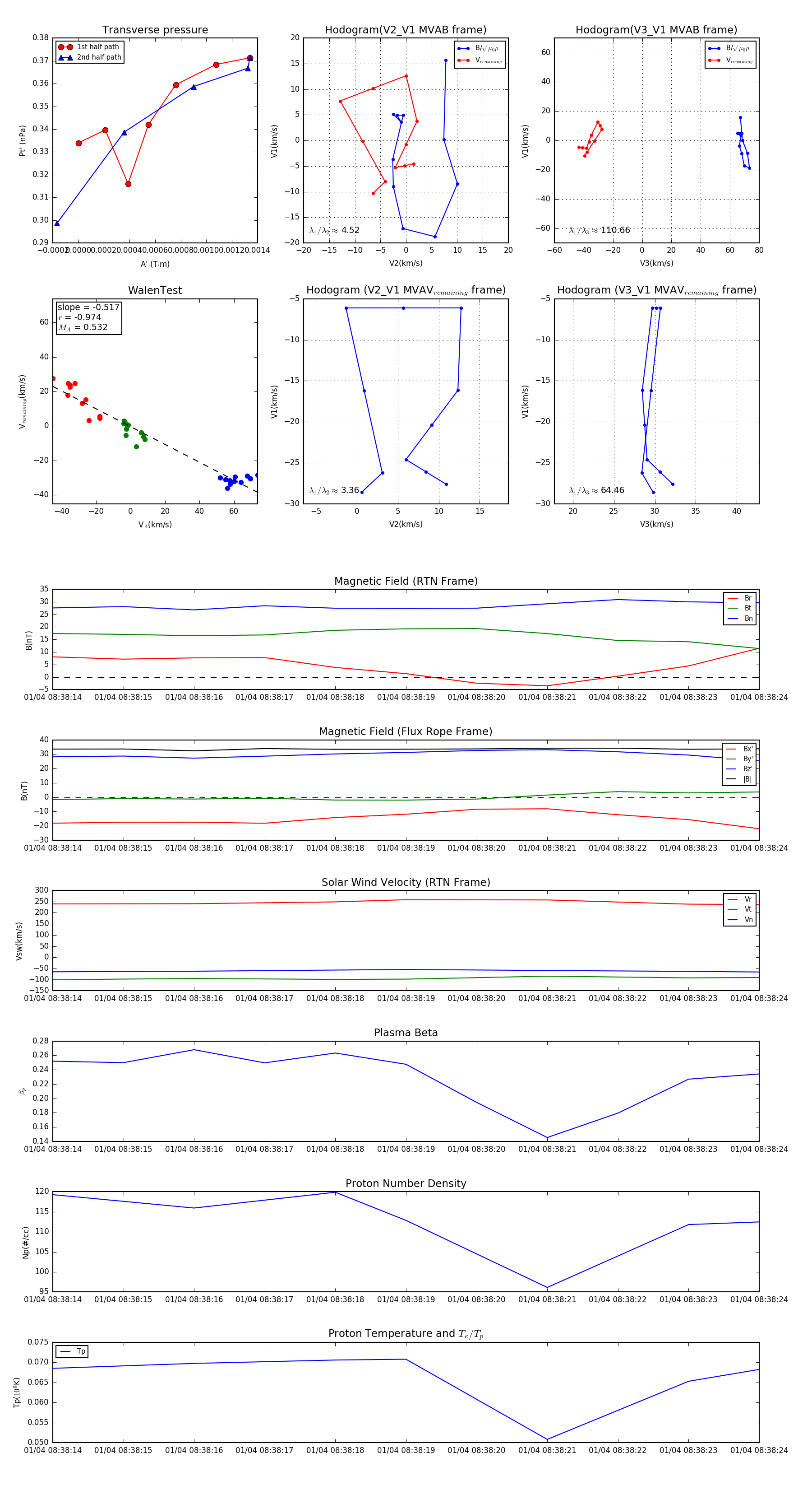
Flux Rope Event 2024-01-04 08:38:14 ~ 2024-01-04 08:38:24 (11 seconds)


plot