HOME   LIST
‹–   –›

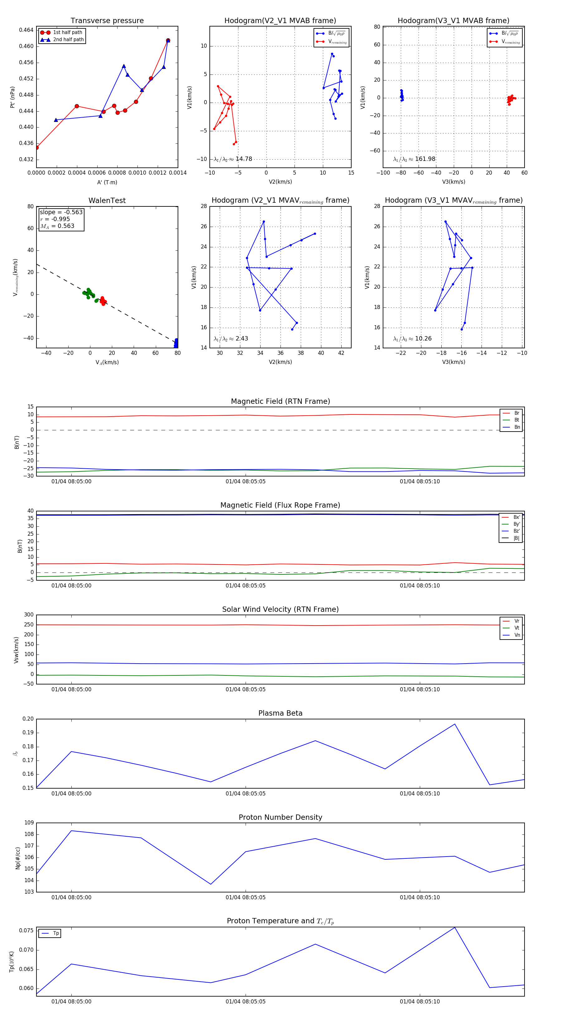
Flux Rope in 2024

Flux Rope Event 2024-01-04 08:04:59 ~ 2024-01-04 08:05:13 (15 seconds)


plot