HOME   LIST
‹–   –›

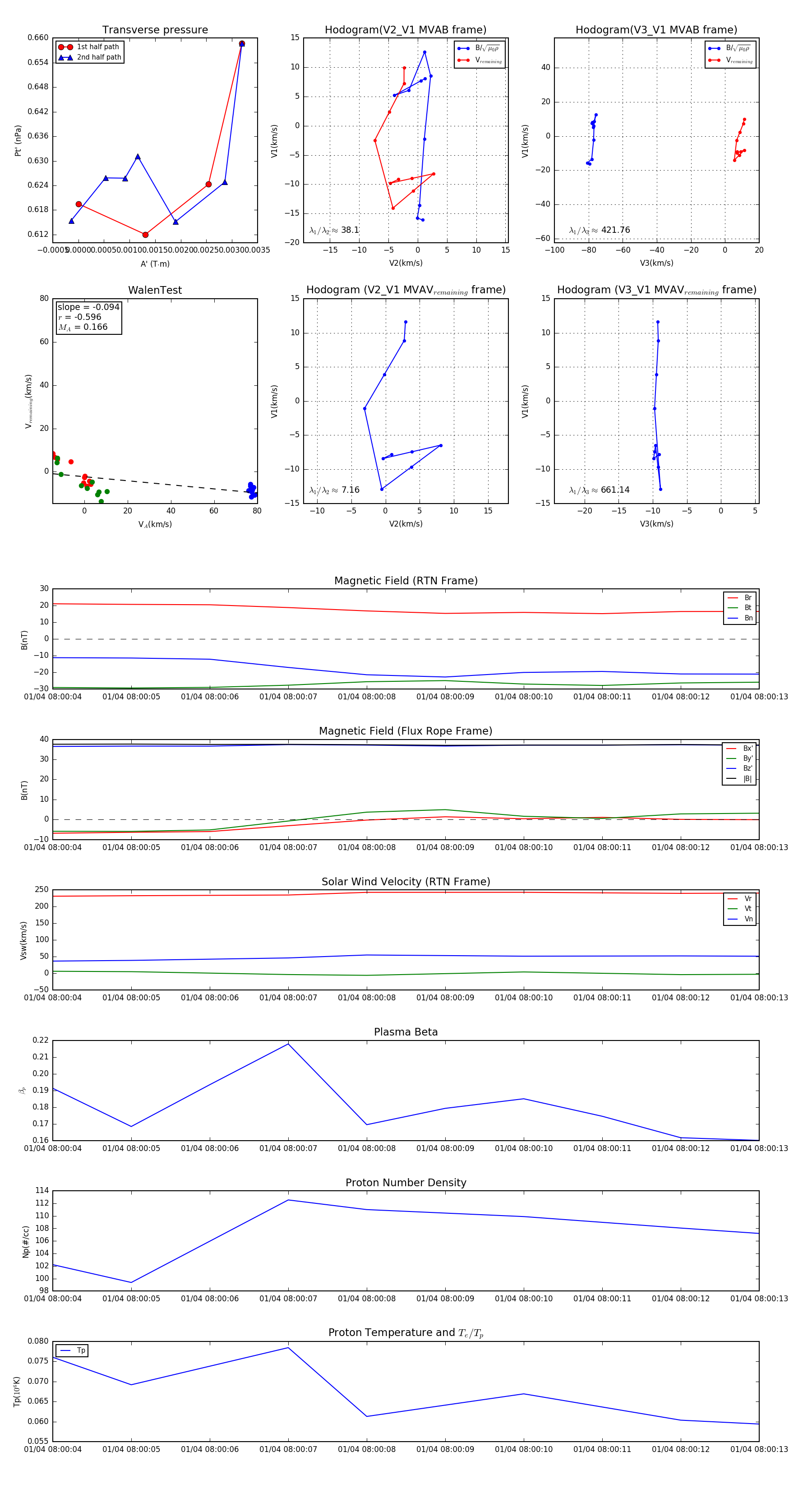
Flux Rope in 2024

Flux Rope Event 2024-01-04 08:00:04 ~ 2024-01-04 08:00:13 (10 seconds)


plot