HOME   LIST
‹–   –›

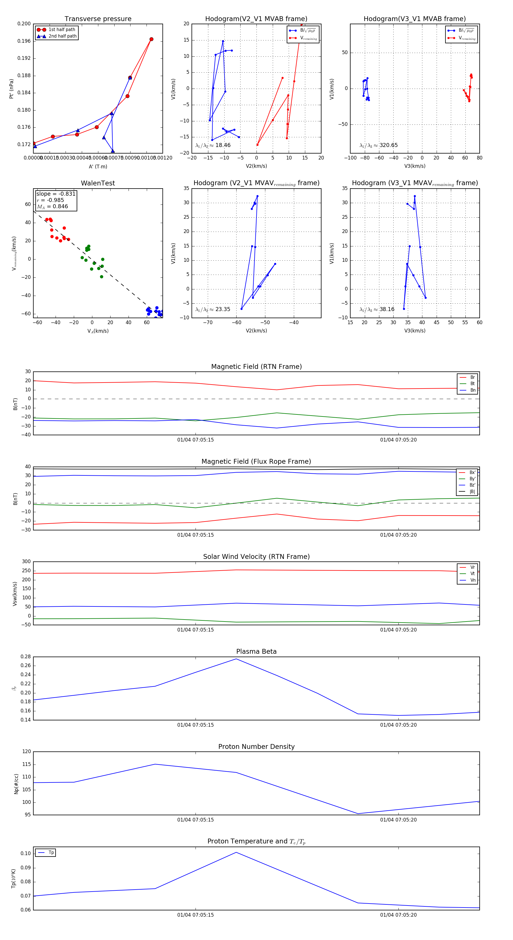
Flux Rope in 2024

Flux Rope Event 2024-01-04 07:05:11 ~ 2024-01-04 07:05:22 (12 seconds)


plot