HOME   LIST
‹–   –›

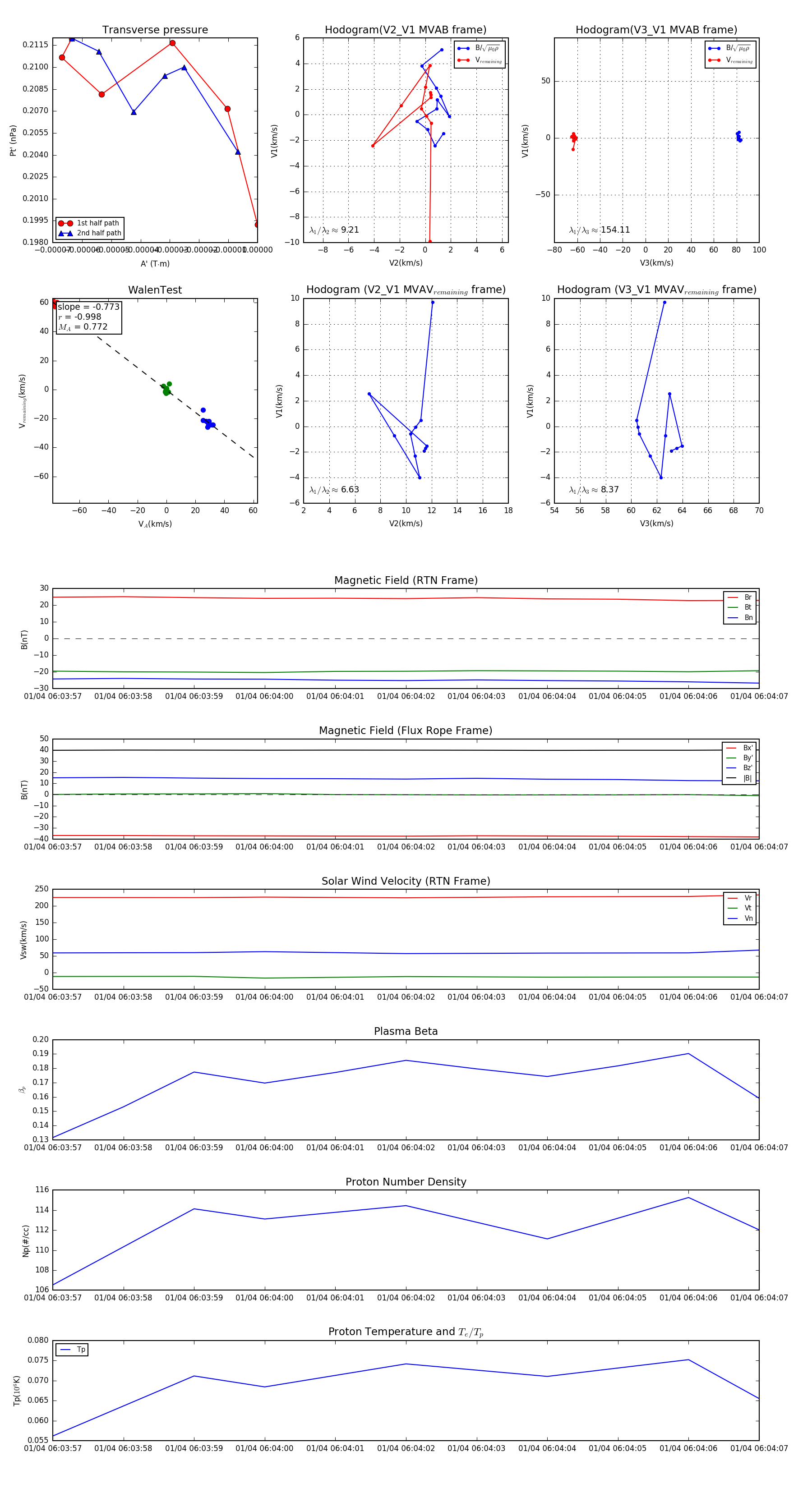
Flux Rope in 2024

Flux Rope Event 2024-01-04 06:03:57 ~ 2024-01-04 06:04:07 (11 seconds)


plot