HOME   LIST
‹–   –›

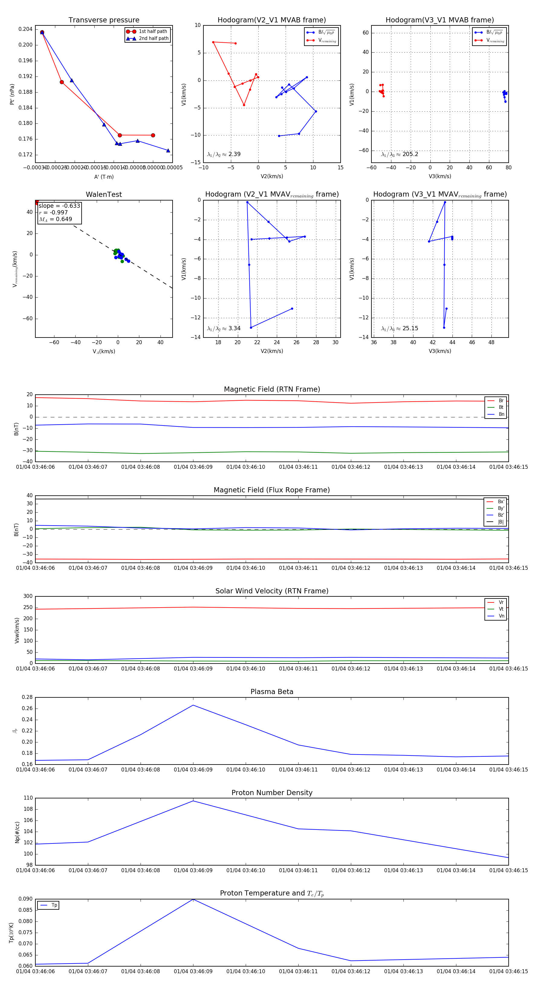
Flux Rope in 2024

Flux Rope Event 2024-01-04 03:46:06 ~ 2024-01-04 03:46:15 (10 seconds)


plot