HOME   LIST
‹–   –›

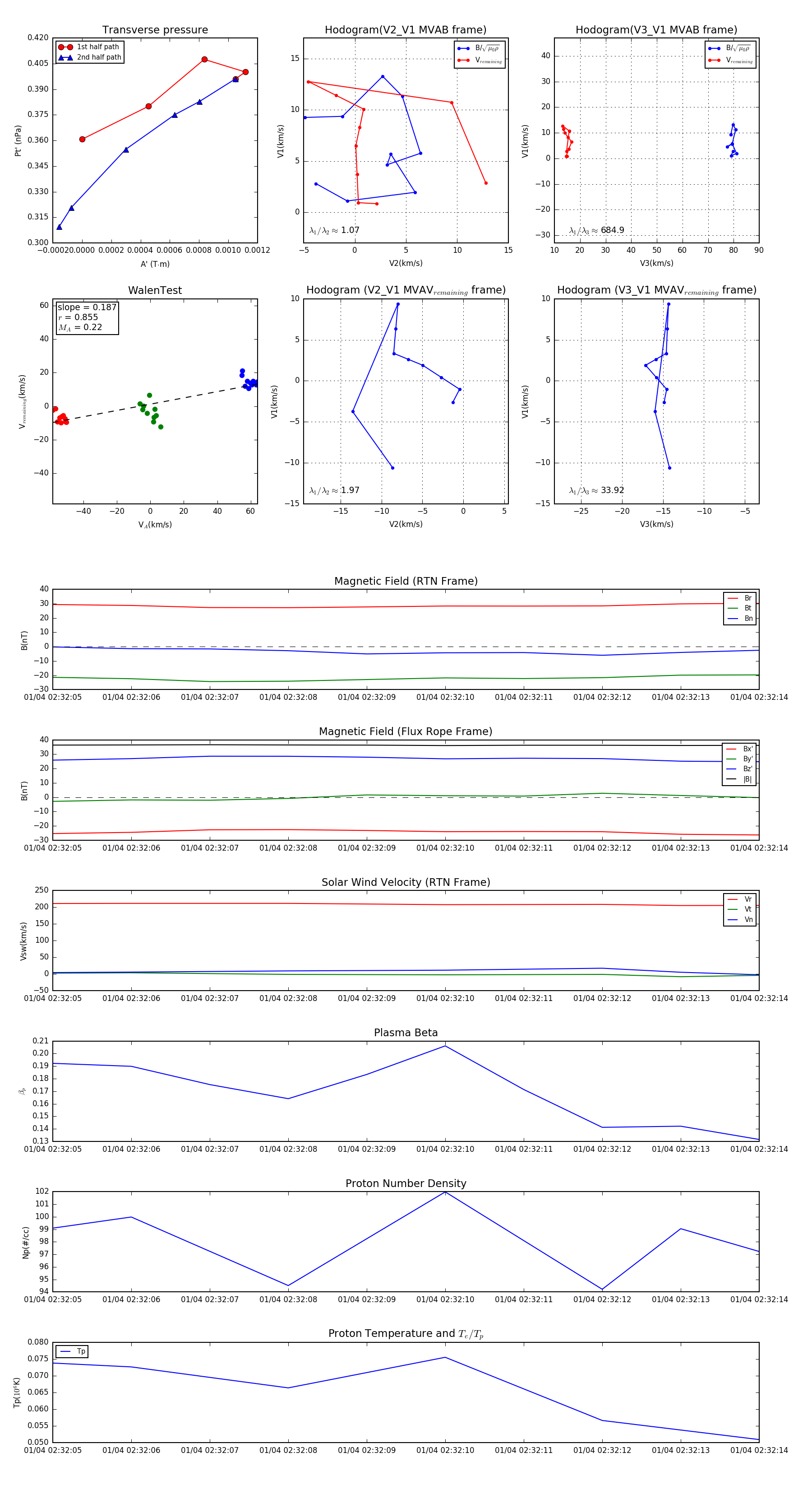
Flux Rope in 2024

Flux Rope Event 2024-01-04 02:32:05 ~ 2024-01-04 02:32:14 (10 seconds)


plot