HOME   LIST
‹–   –›

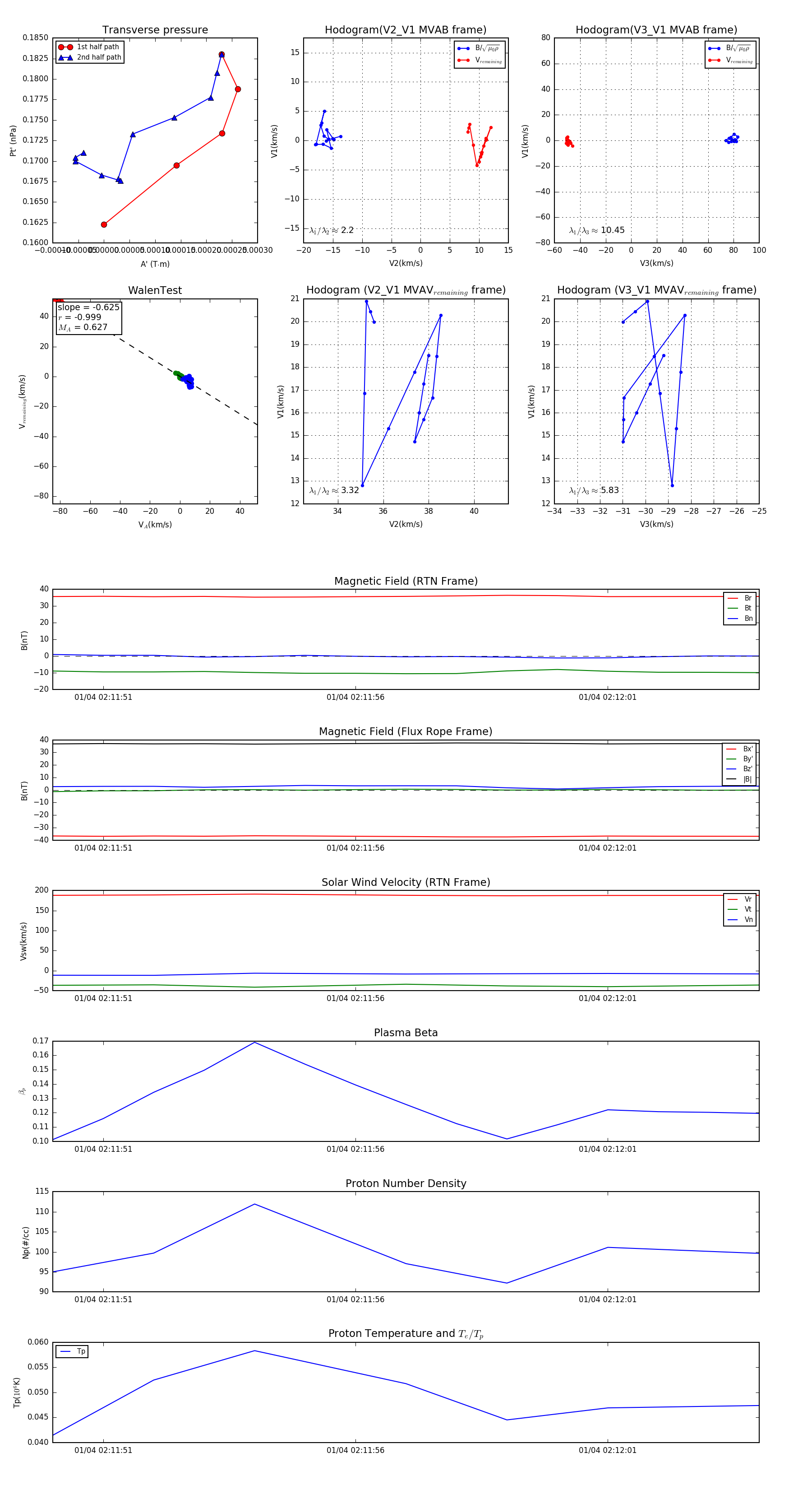
Flux Rope in 2024

Flux Rope Event 2024-01-04 02:11:50 ~ 2024-01-04 02:12:04 (15 seconds)


plot