HOME   LIST
‹–   –›

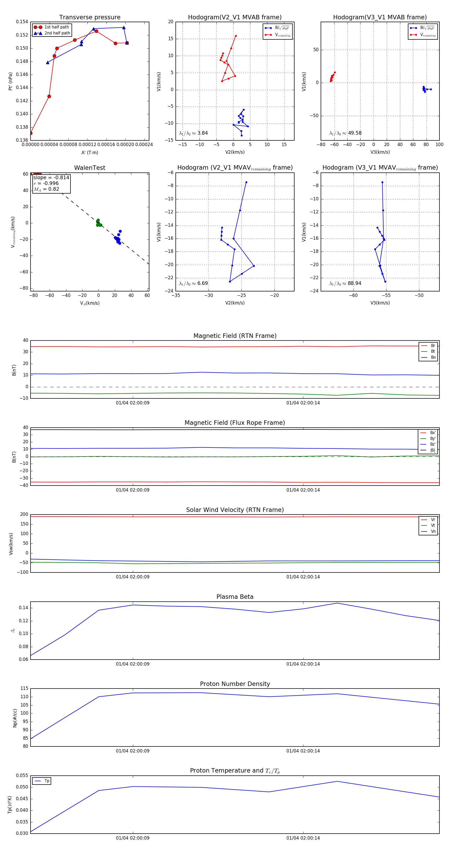
Flux Rope in 2024

Flux Rope Event 2024-01-04 02:00:06 ~ 2024-01-04 02:00:18 (13 seconds)


plot