HOME   LIST
‹–   –›

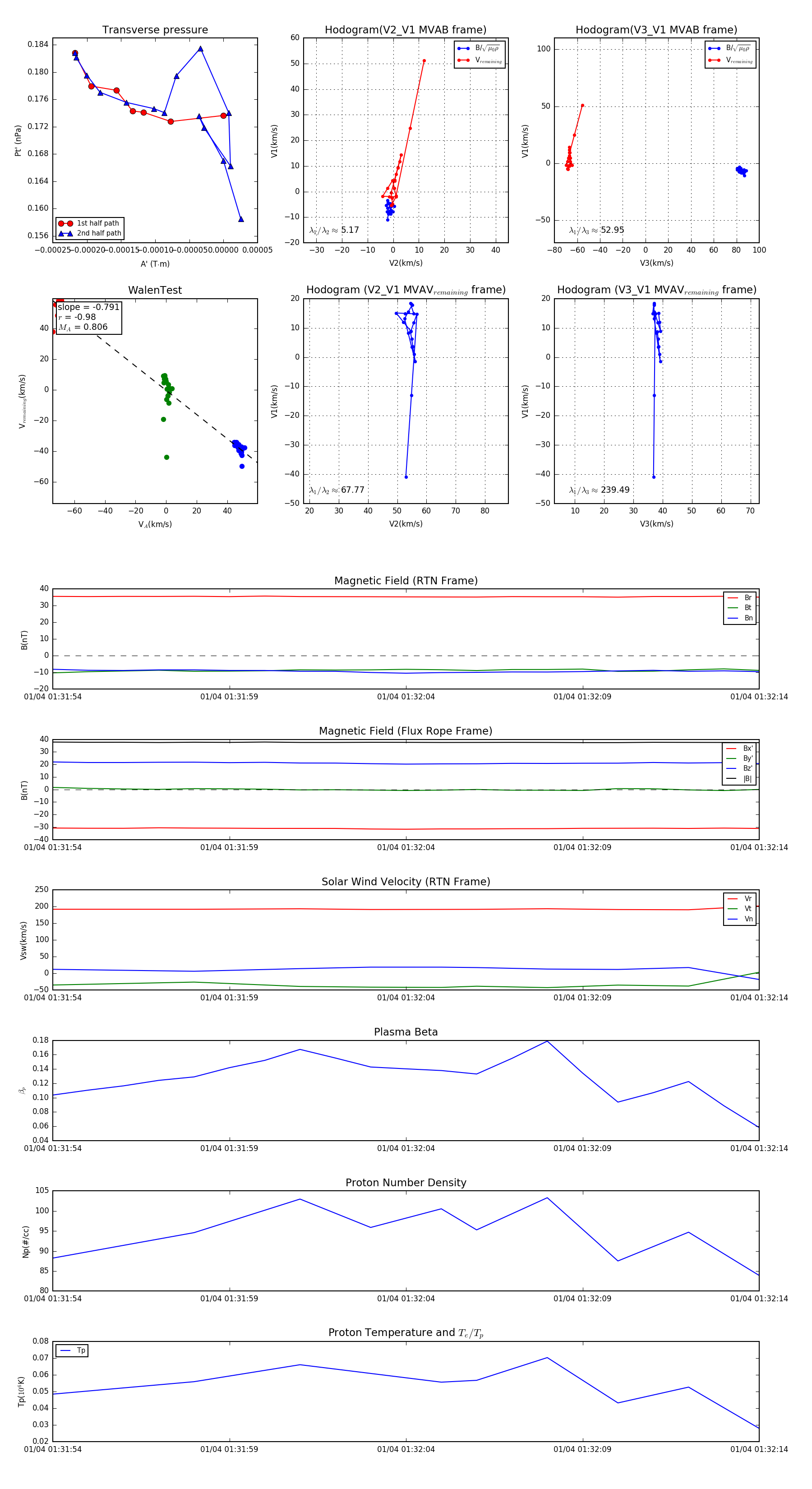
Flux Rope in 2024

Flux Rope Event 2024-01-04 01:31:54 ~ 2024-01-04 01:32:14 (21 seconds)


plot