HOME   LIST
‹–   –›

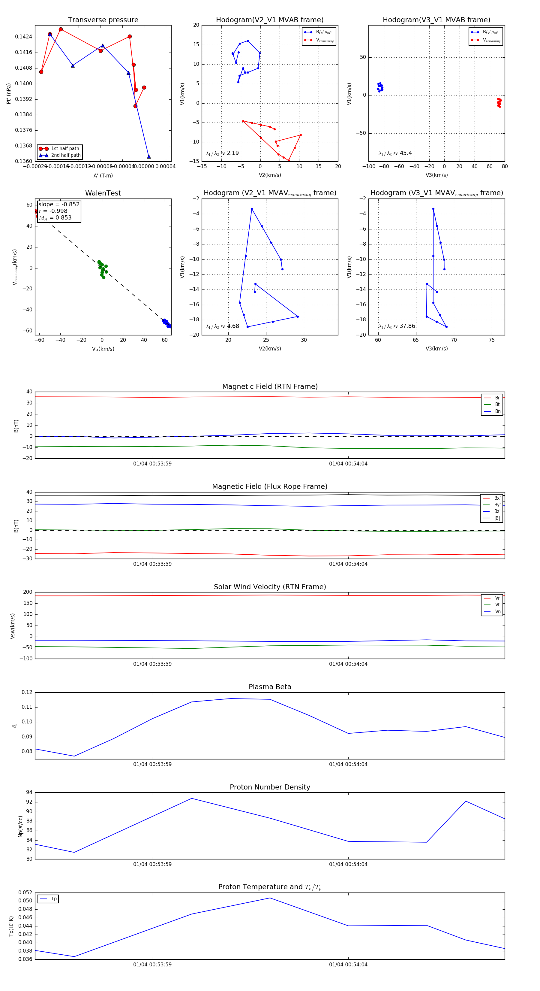
Flux Rope in 2024

Flux Rope Event 2024-01-04 00:53:56 ~ 2024-01-04 00:54:08 (13 seconds)


plot