HOME   LIST
‹–   –›

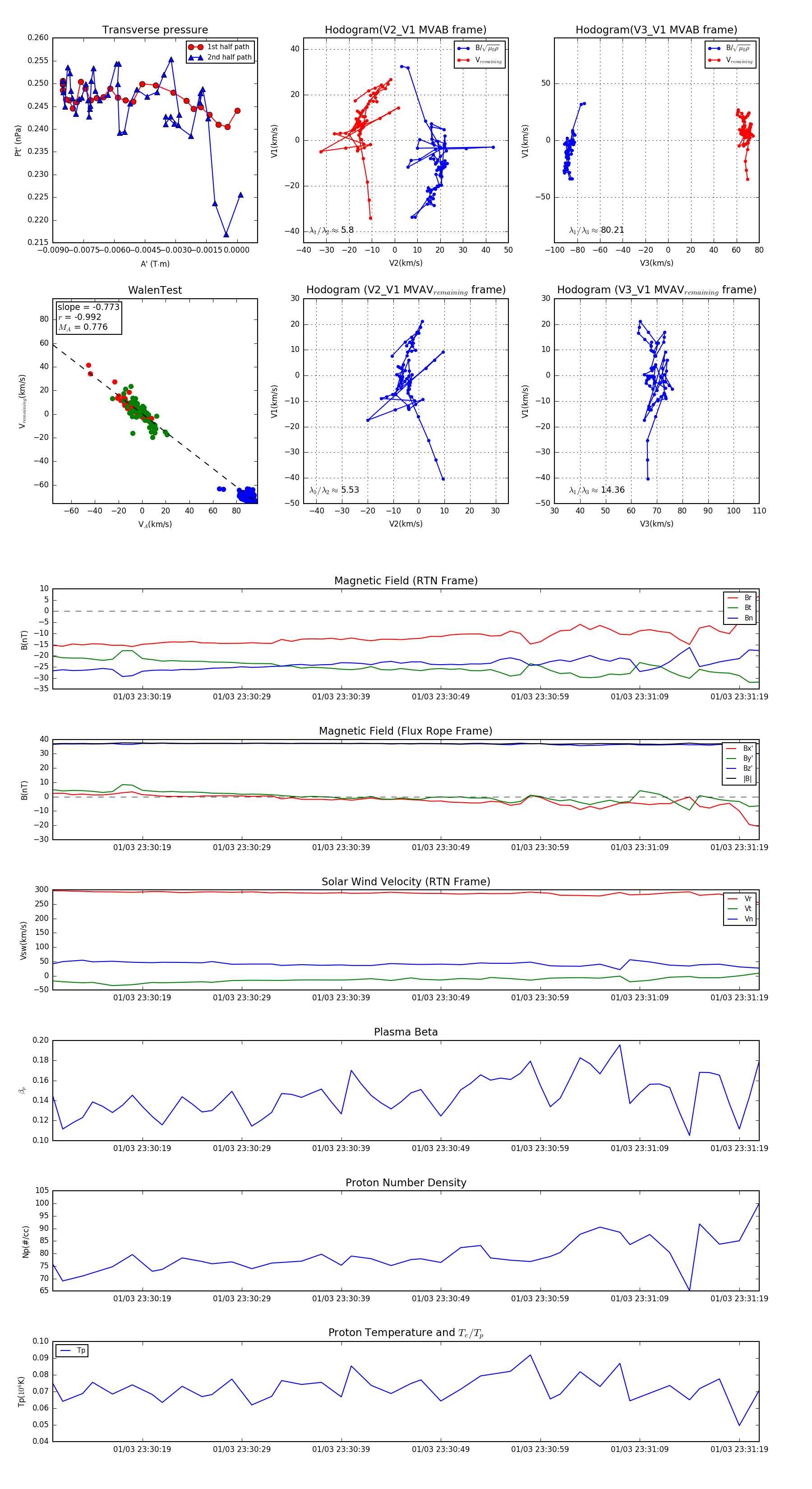
Flux Rope in 2024

Flux Rope Event 2024-01-03 23:30:10 ~ 2024-01-03 23:31:21 (72 seconds)


plot