HOME   LIST
‹–   –›

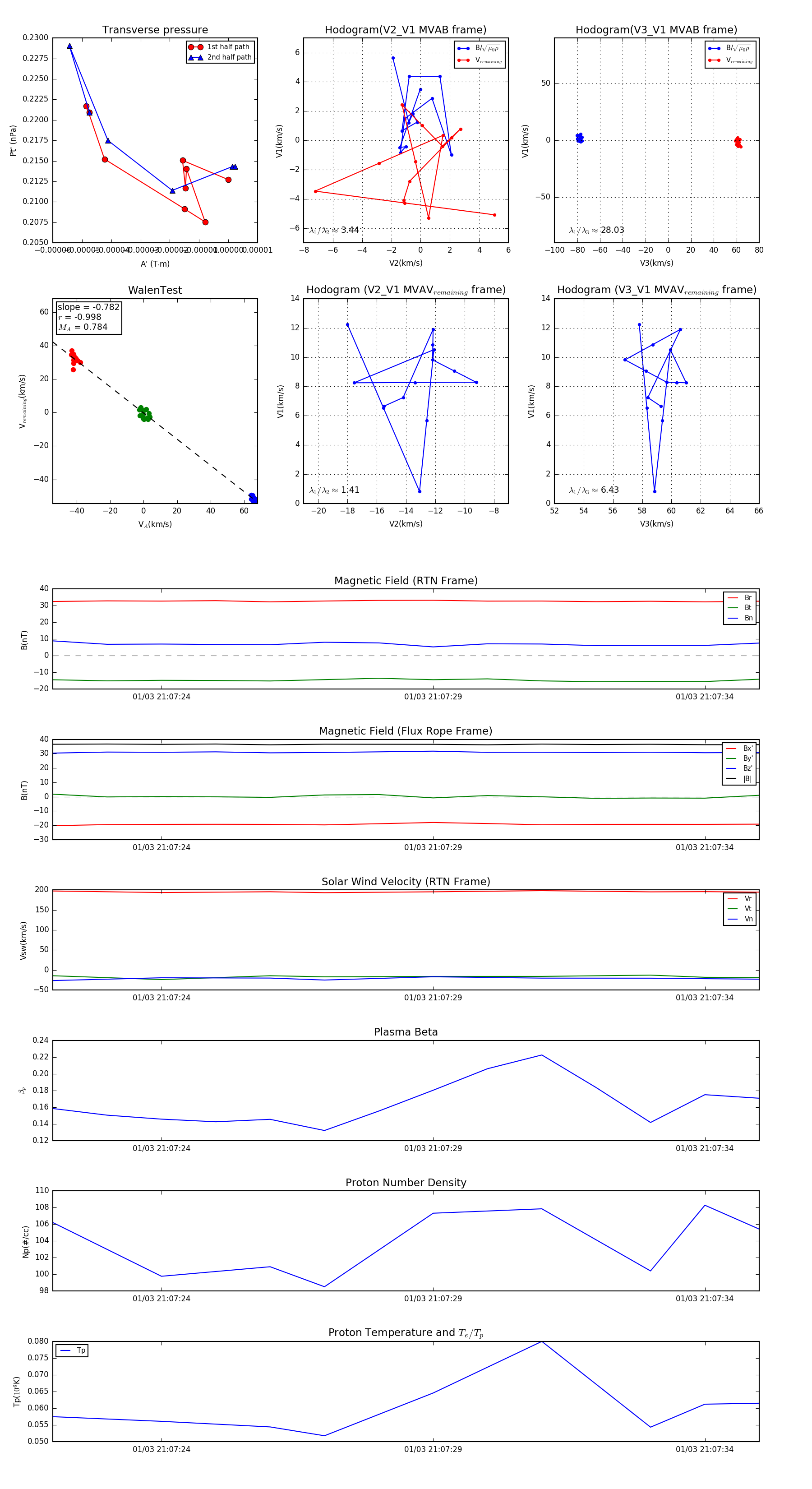
Flux Rope in 2024

Flux Rope Event 2024-01-03 21:07:22 ~ 2024-01-03 21:07:35 (14 seconds)


plot