HOME   LIST
‹–   –›

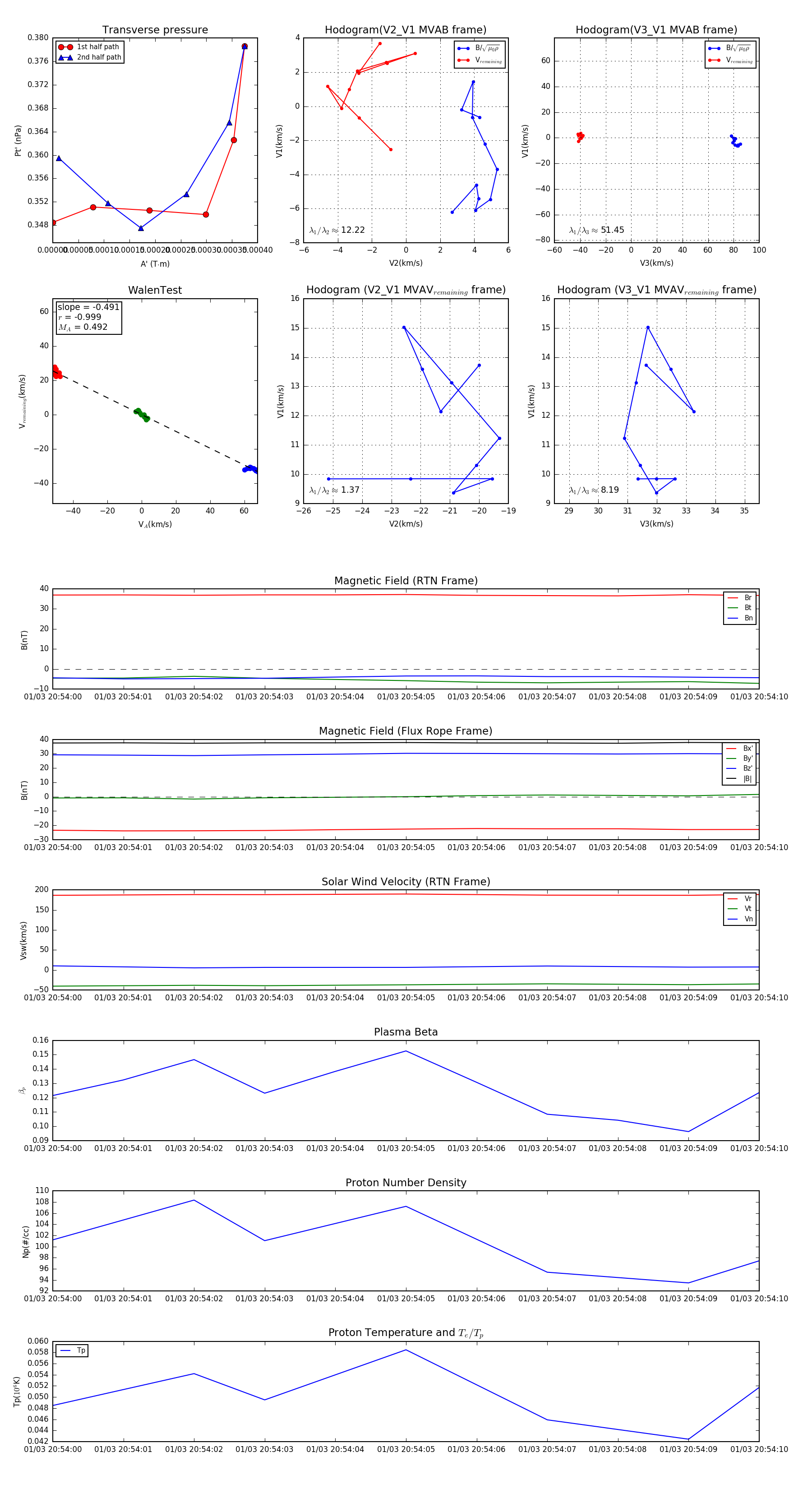
Flux Rope in 2024

Flux Rope Event 2024-01-03 20:54:00 ~ 2024-01-03 20:54:10 (11 seconds)


plot