HOME   LIST
‹–   –›

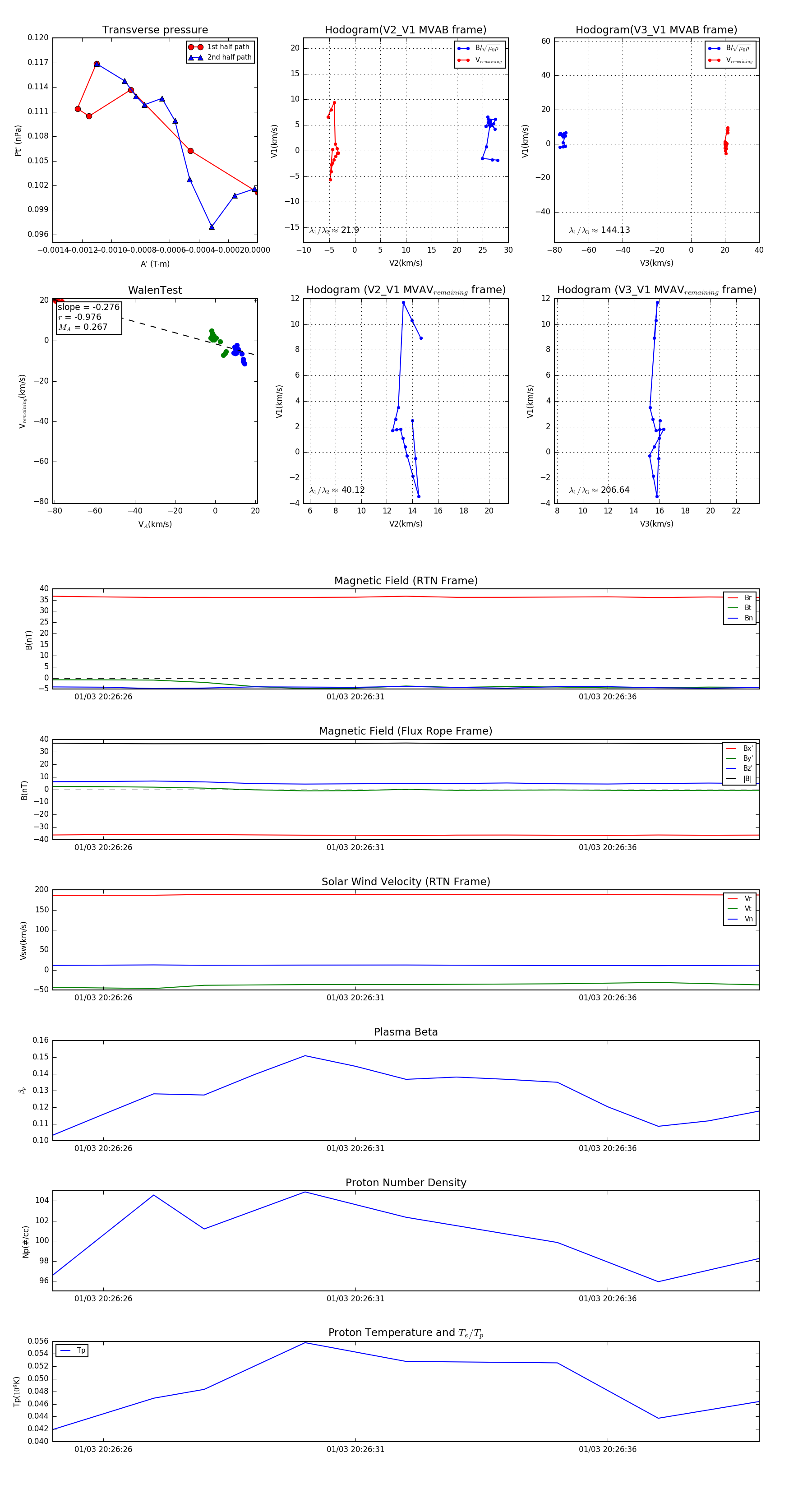
Flux Rope in 2024

Flux Rope Event 2024-01-03 20:26:25 ~ 2024-01-03 20:26:39 (15 seconds)


plot