HOME   LIST
‹–   –›

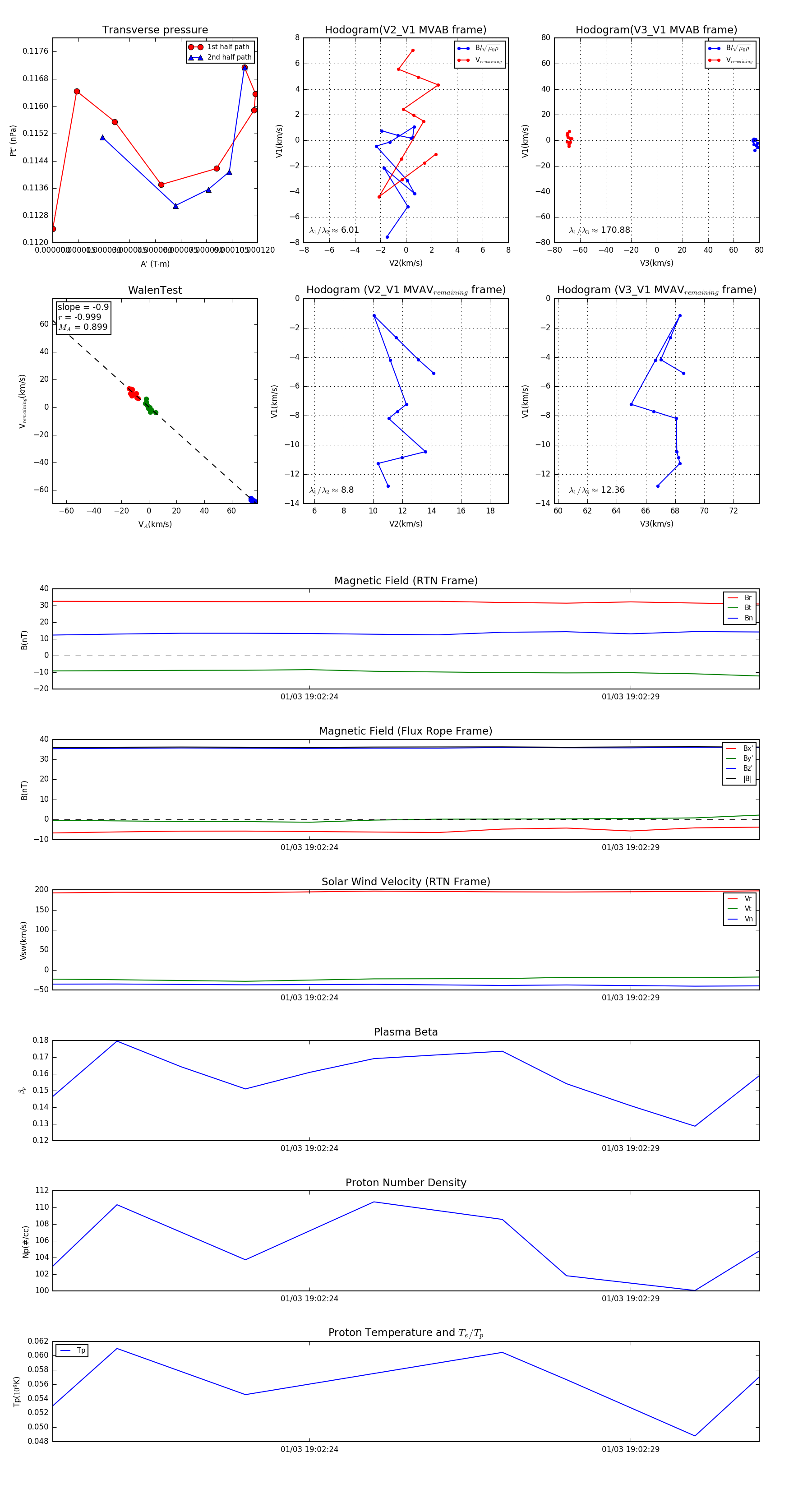
Flux Rope in 2024

Flux Rope Event 2024-01-03 19:02:20 ~ 2024-01-03 19:02:31 (12 seconds)


plot