HOME   LIST
‹–   –›

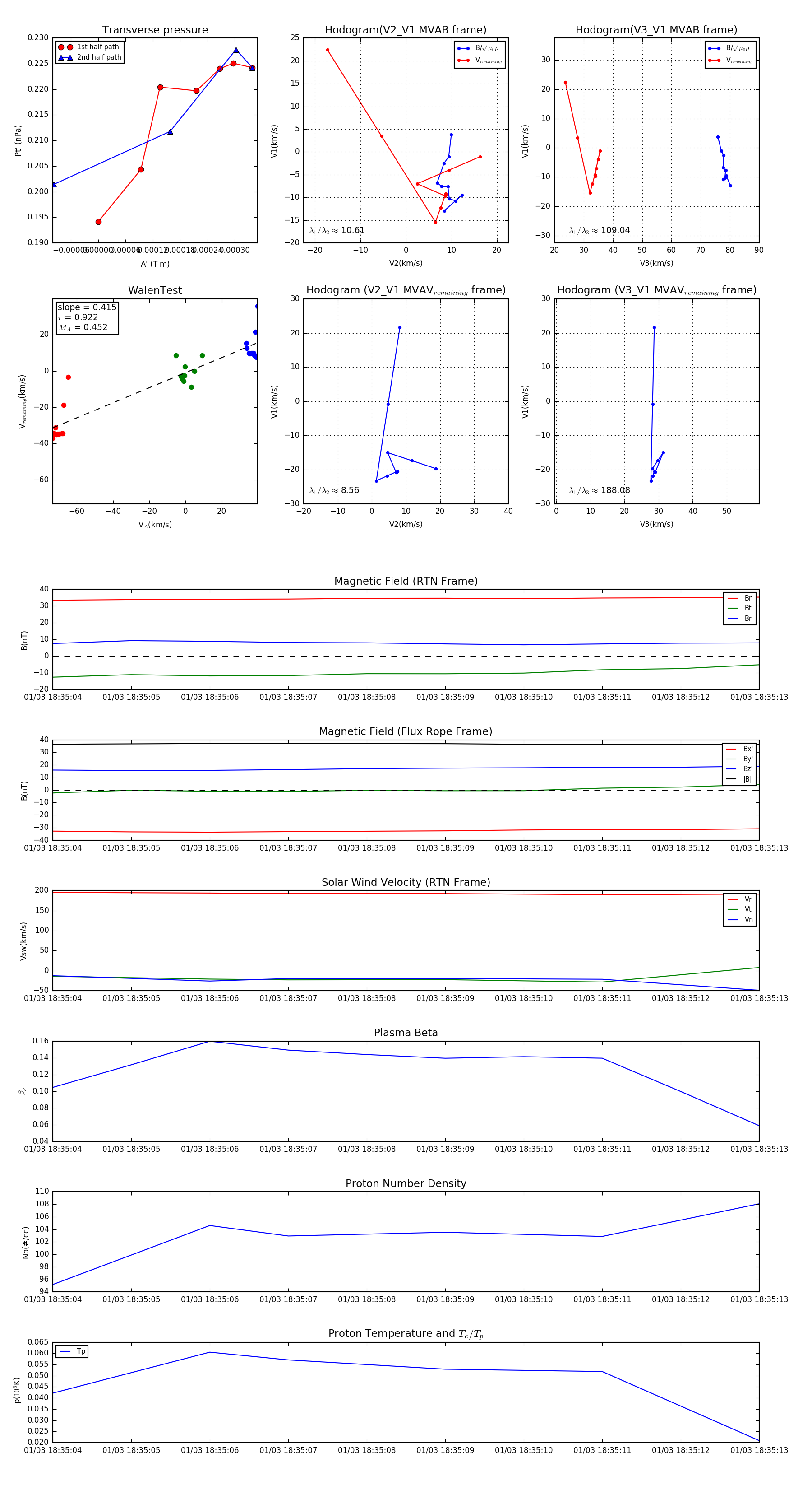
Flux Rope in 2024

Flux Rope Event 2024-01-03 18:35:04 ~ 2024-01-03 18:35:13 (10 seconds)


plot