HOME   LIST
‹–   –›

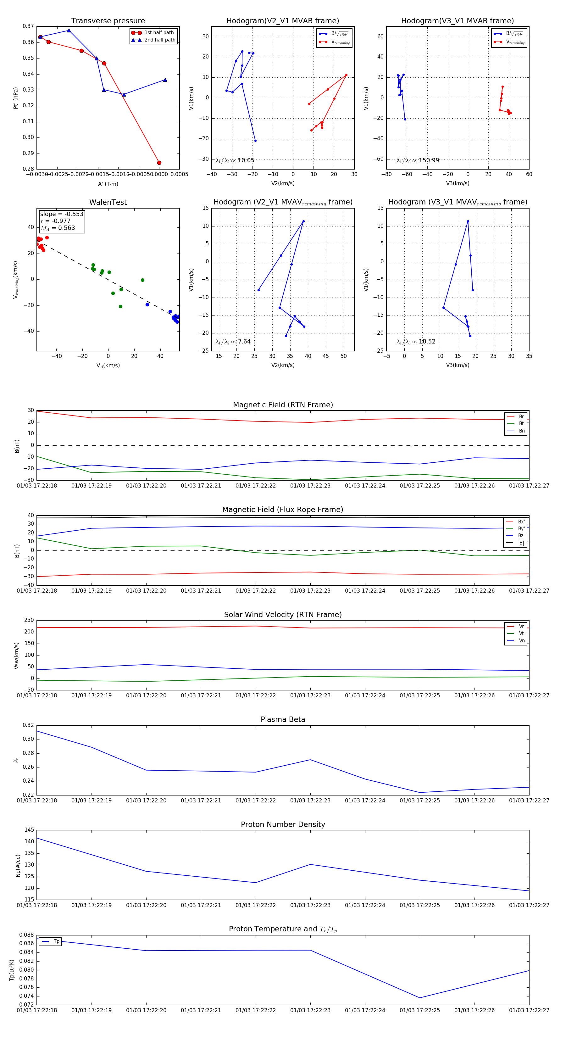
Flux Rope in 2024

Flux Rope Event 2024-01-03 17:22:18 ~ 2024-01-03 17:22:27 (10 seconds)


plot