HOME   LIST
‹–   –›

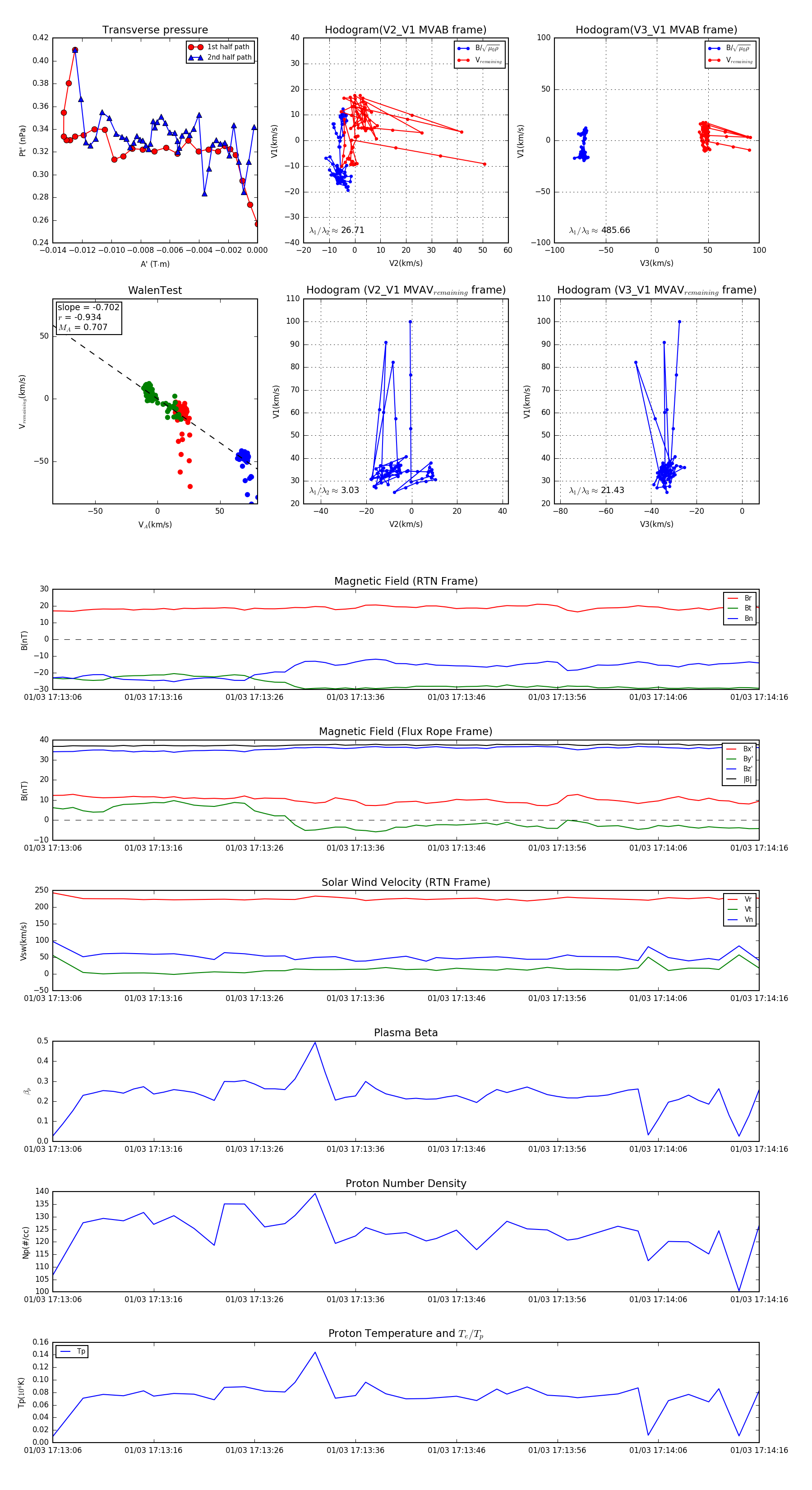
Flux Rope in 2024

Flux Rope Event 2024-01-03 17:13:06 ~ 2024-01-03 17:14:16 (71 seconds)


plot