HOME   LIST
‹–   –›

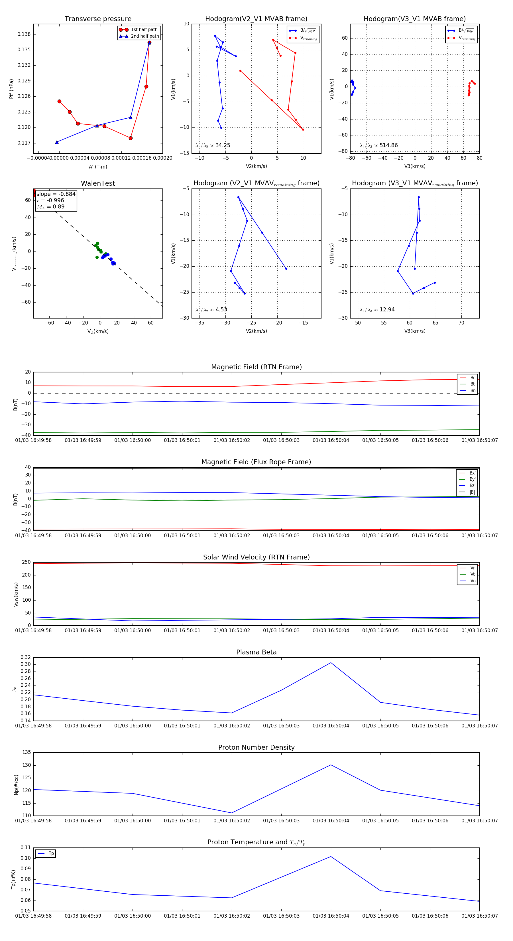
Flux Rope in 2024

Flux Rope Event 2024-01-03 16:49:58 ~ 2024-01-03 16:50:07 (10 seconds)


plot