HOME   LIST
‹–   –›

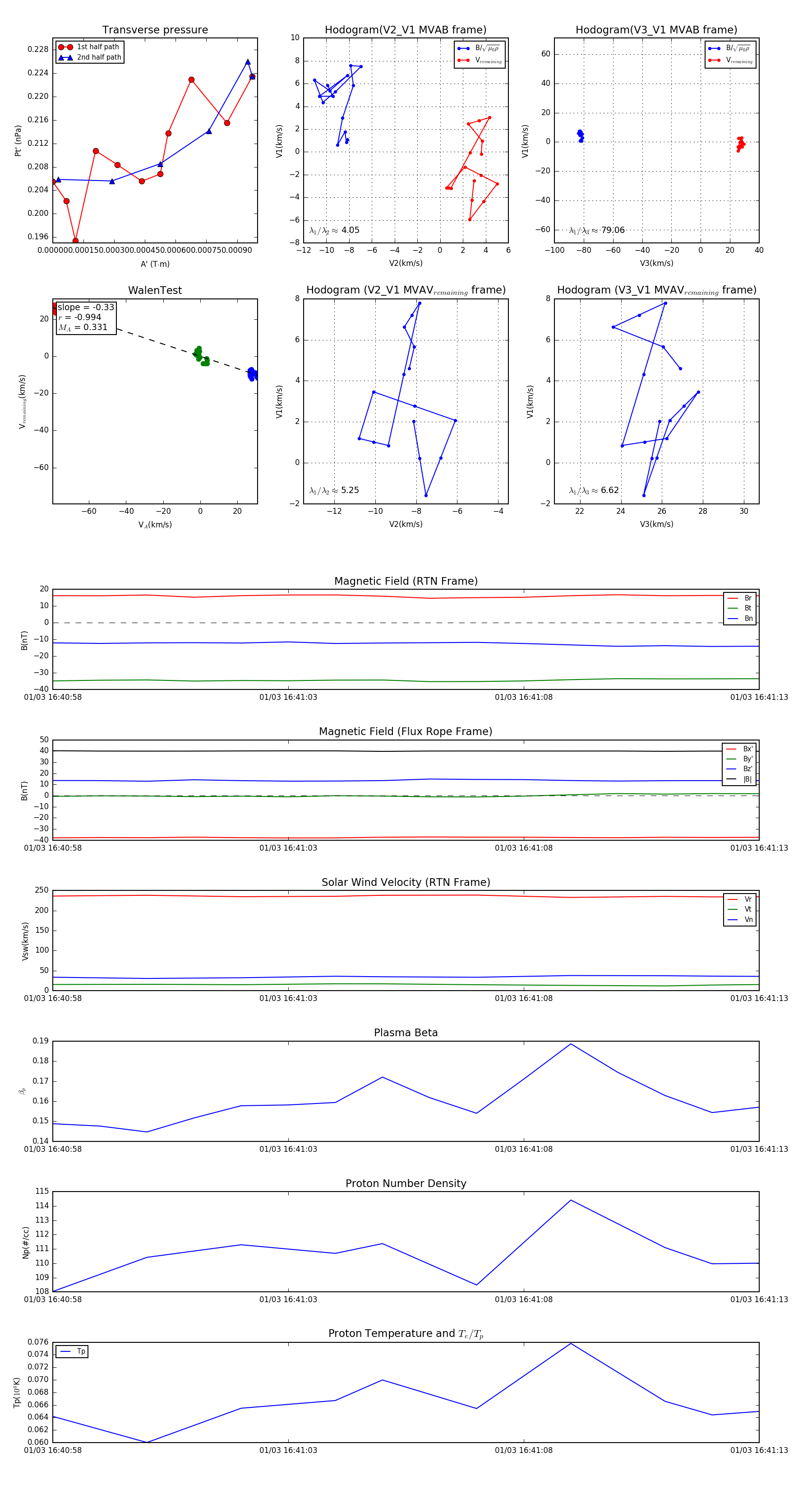
Flux Rope in 2024

Flux Rope Event 2024-01-03 16:40:58 ~ 2024-01-03 16:41:13 (16 seconds)


plot