HOME   LIST
‹–   –›

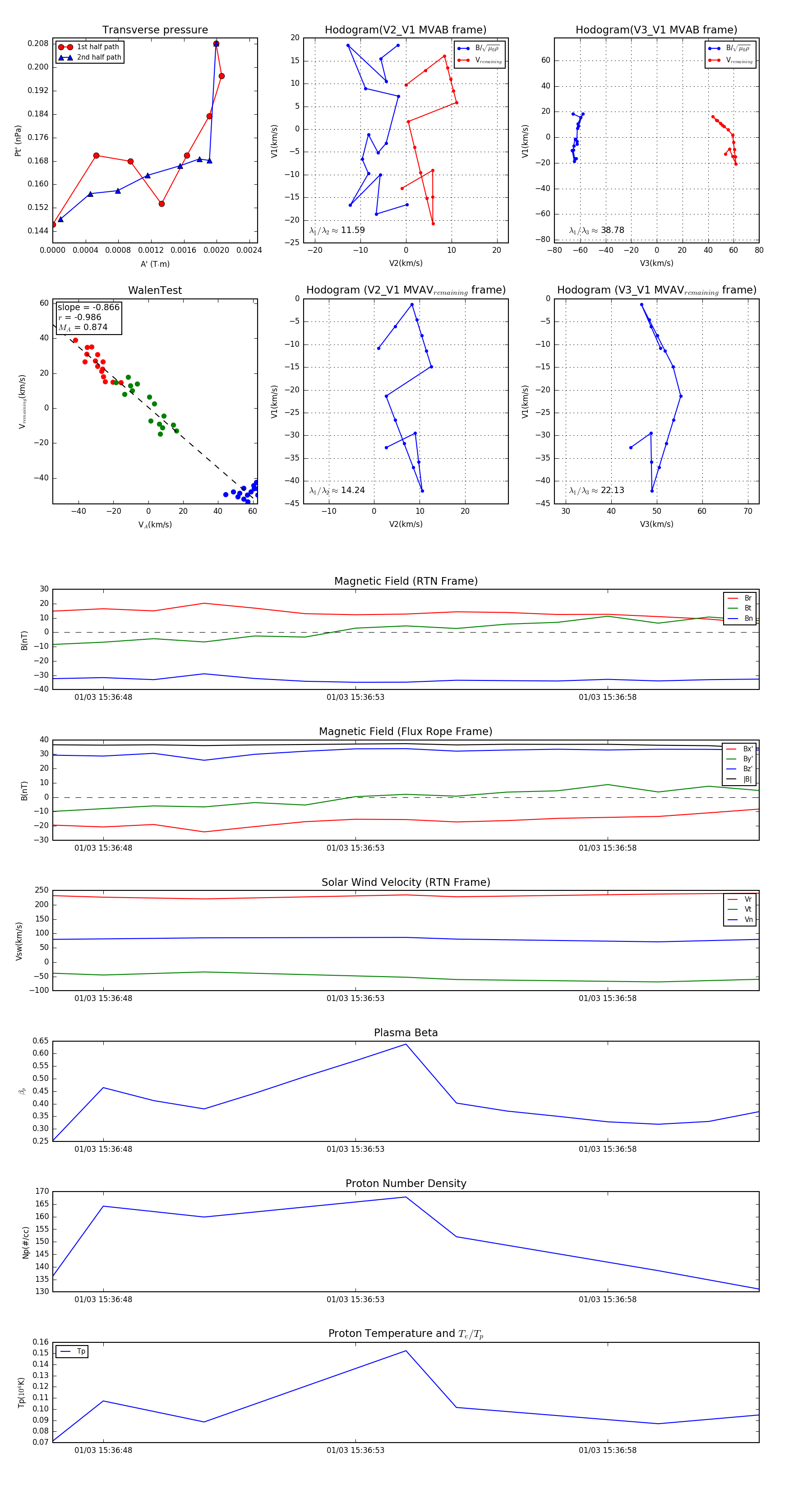
Flux Rope in 2024

Flux Rope Event 2024-01-03 15:36:47 ~ 2024-01-03 15:37:01 (15 seconds)


plot