HOME   LIST
‹–   –›

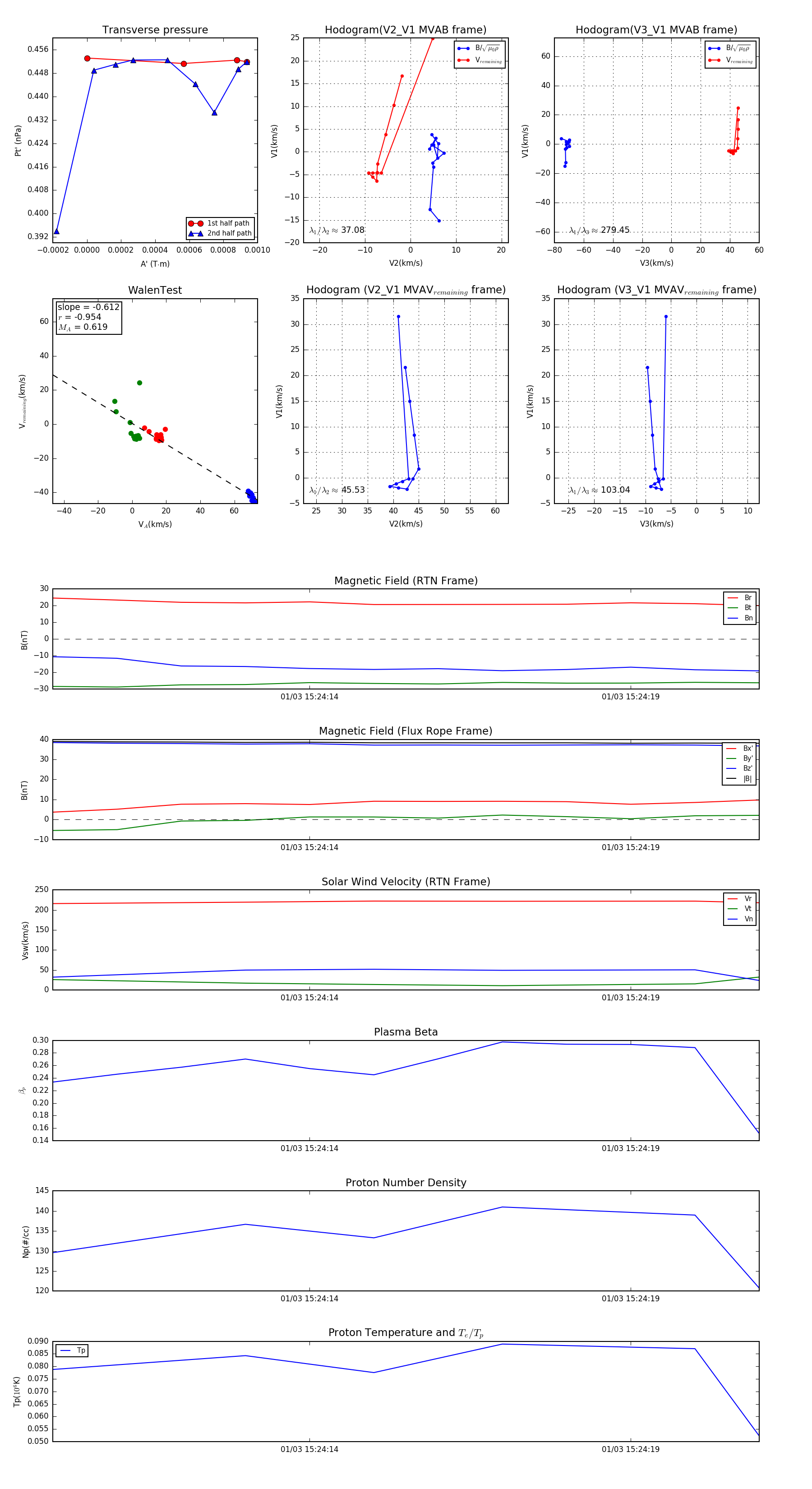
Flux Rope in 2024

Flux Rope Event 2024-01-03 15:24:10 ~ 2024-01-03 15:24:21 (12 seconds)


plot