HOME   LIST
‹–   –›

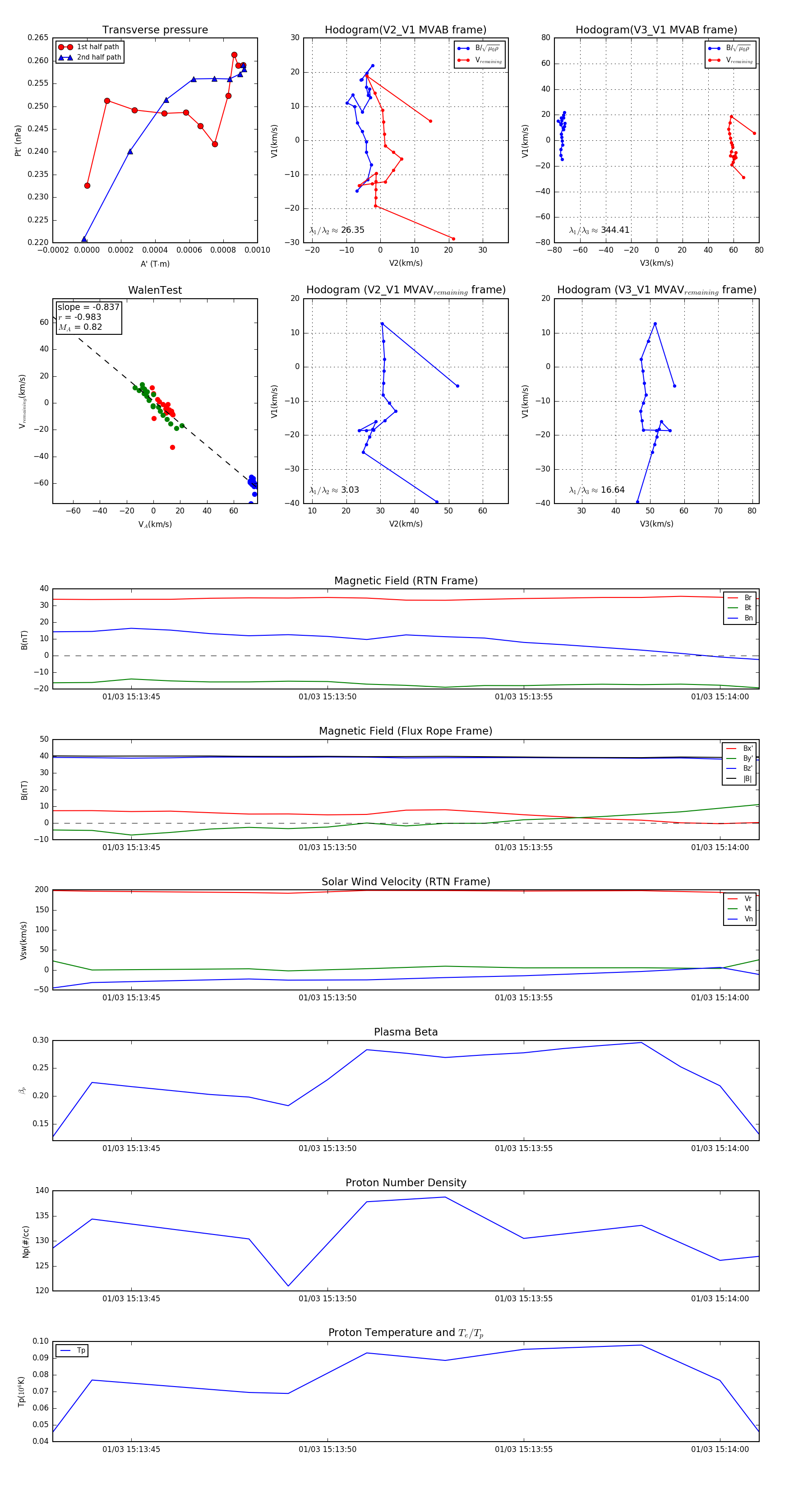
Flux Rope in 2024

Flux Rope Event 2024-01-03 15:13:43 ~ 2024-01-03 15:14:01 (19 seconds)


plot