HOME   LIST
‹–   –›

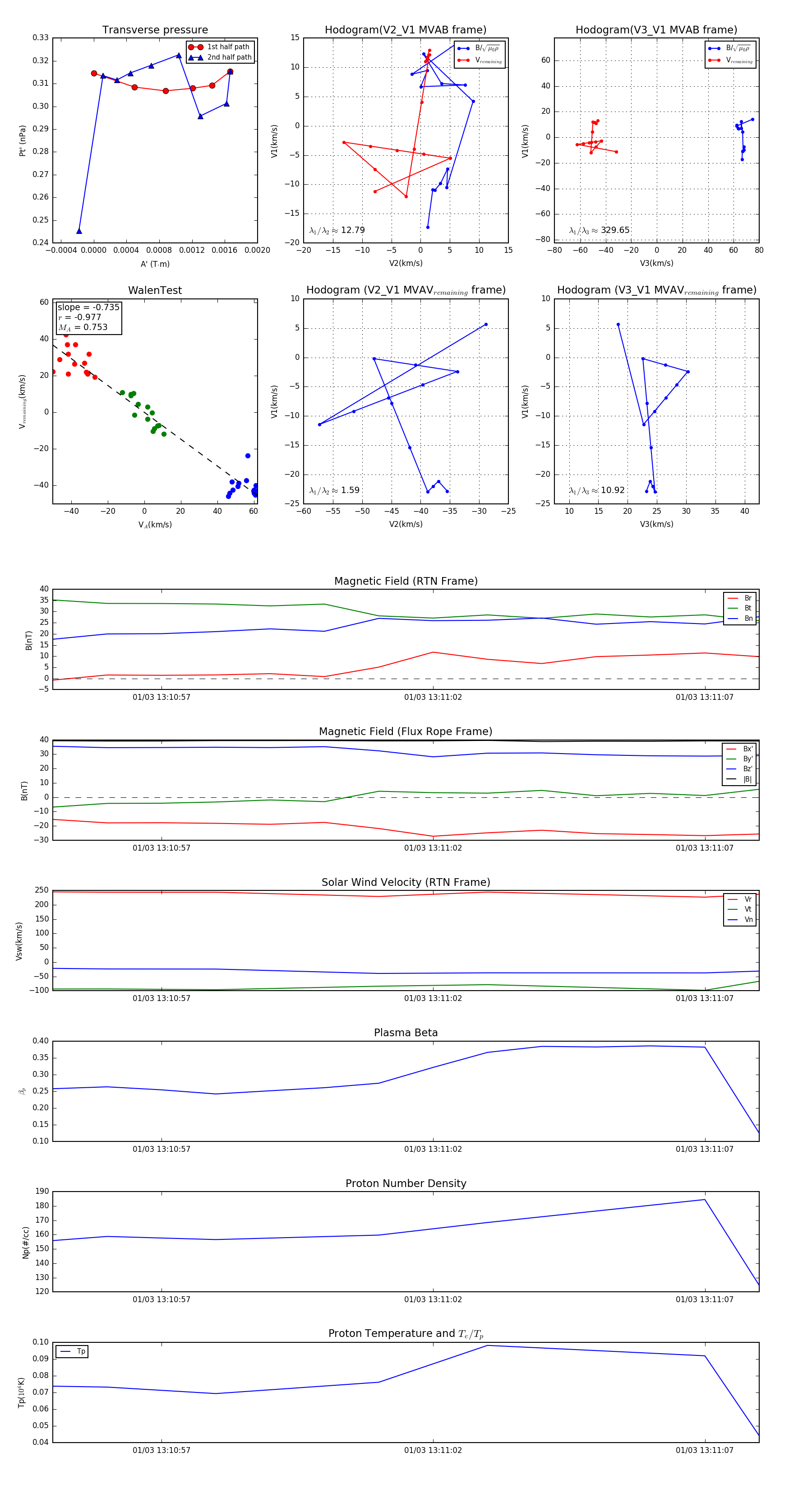
Flux Rope in 2024

Flux Rope Event 2024-01-03 13:10:55 ~ 2024-01-03 13:11:08 (14 seconds)


plot