HOME   LIST
‹–   –›

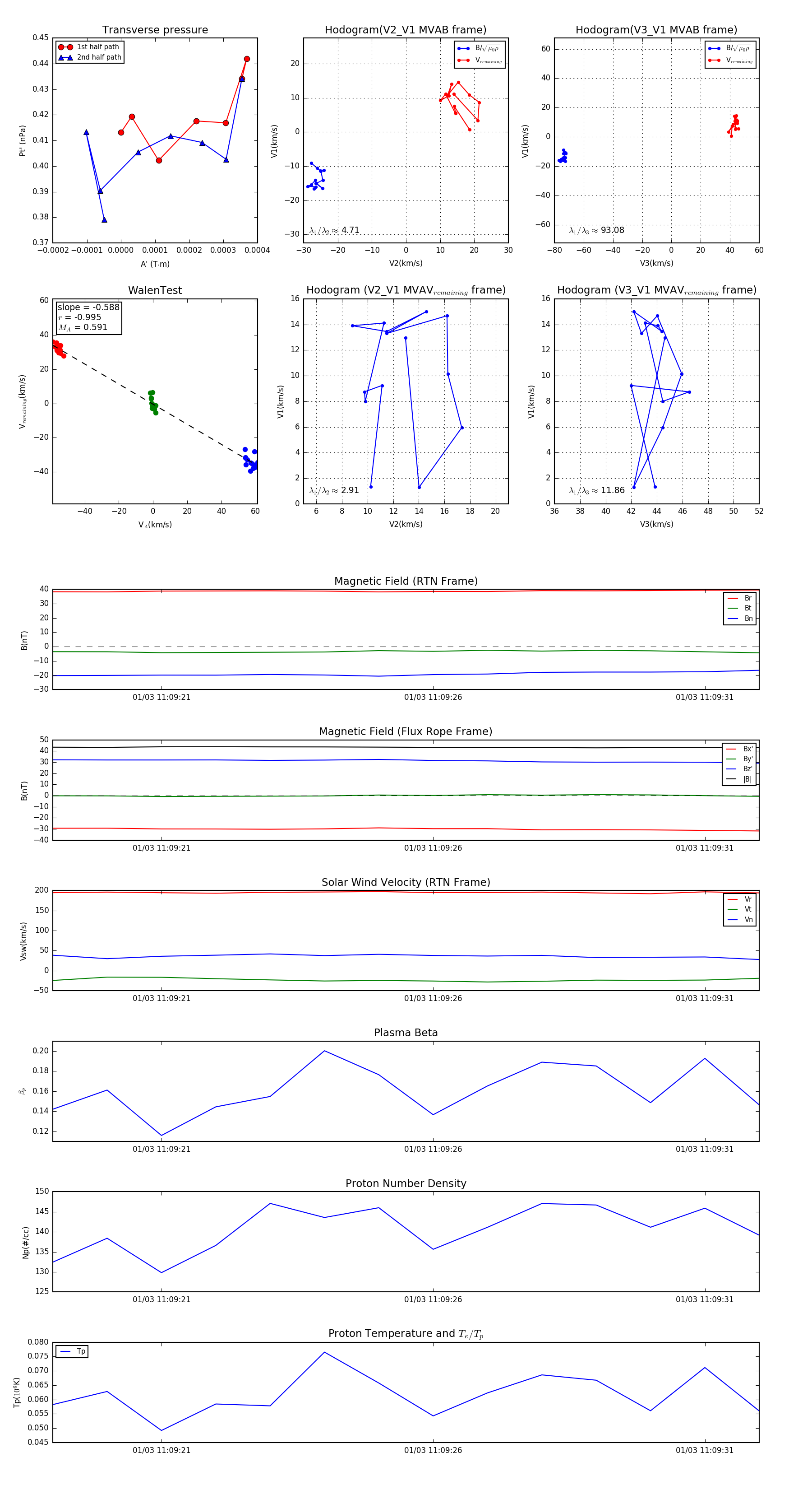
Flux Rope in 2024

Flux Rope Event 2024-01-03 11:09:19 ~ 2024-01-03 11:09:32 (14 seconds)


plot