HOME   LIST
‹–   –›

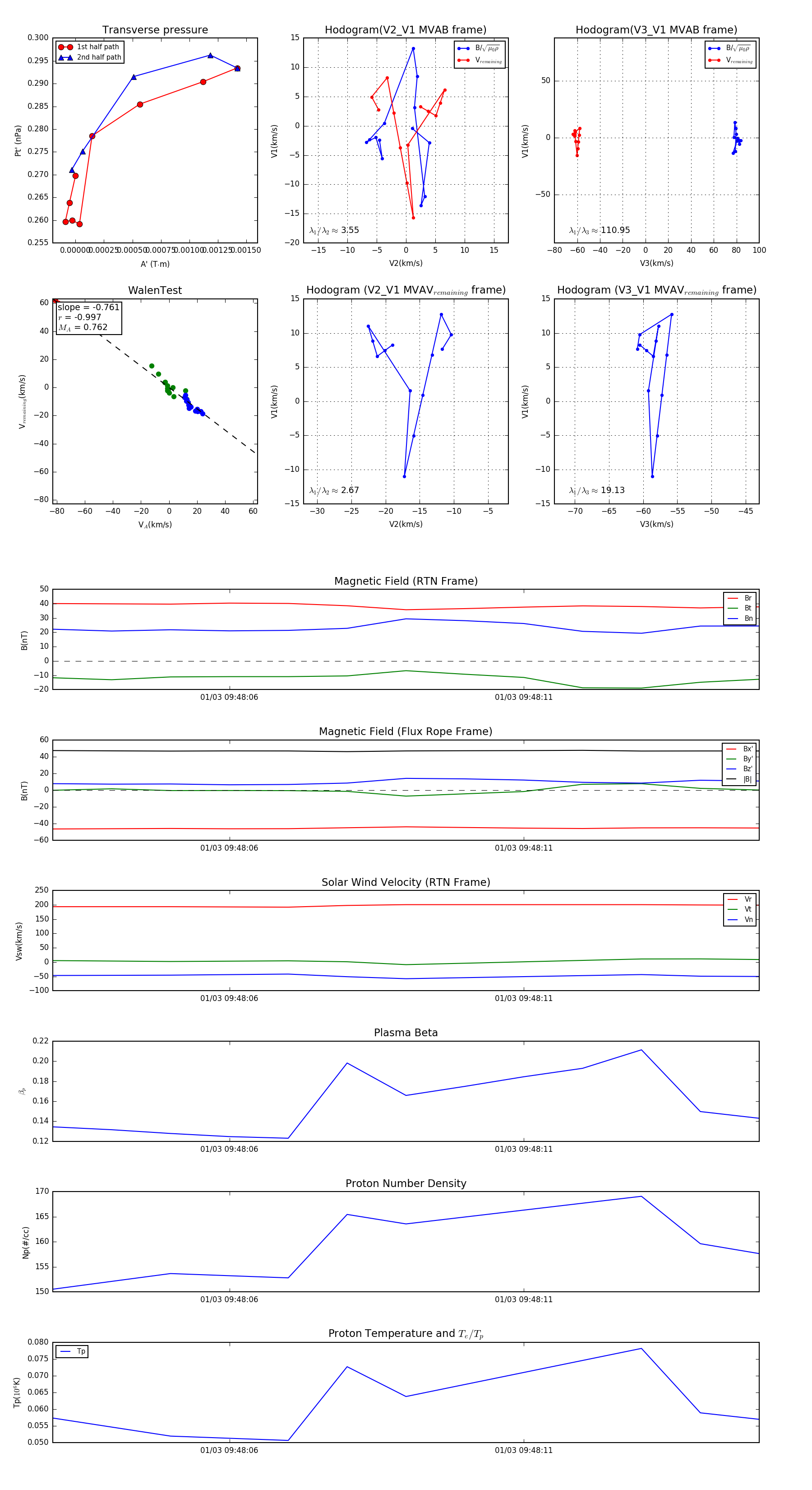
Flux Rope in 2024

Flux Rope Event 2024-01-03 09:48:03 ~ 2024-01-03 09:48:15 (13 seconds)


plot