HOME   LIST
‹–   –›

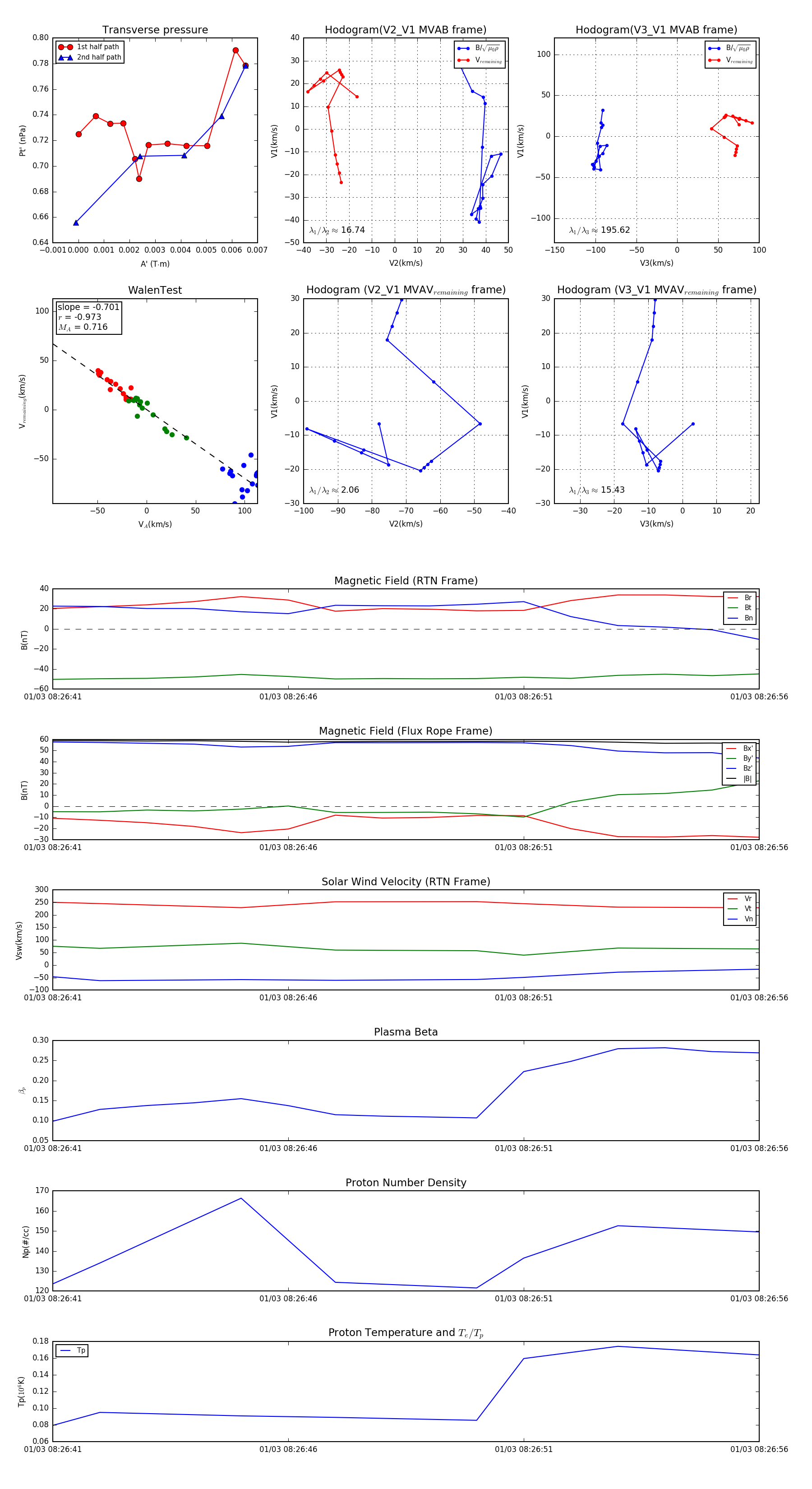
Flux Rope in 2024

Flux Rope Event 2024-01-03 08:26:41 ~ 2024-01-03 08:26:56 (16 seconds)


plot