HOME   LIST
‹–   –›

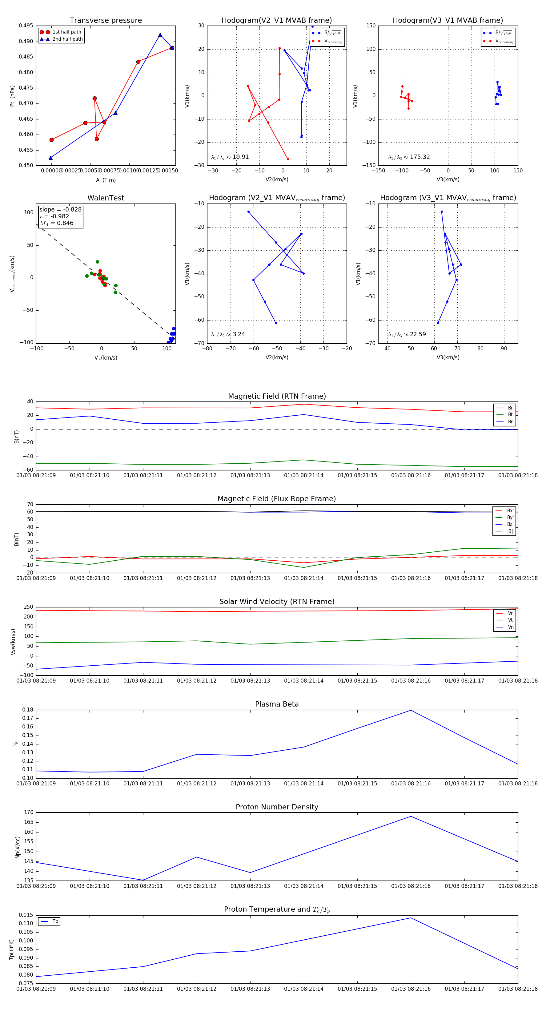
Flux Rope in 2024

Flux Rope Event 2024-01-03 08:21:09 ~ 2024-01-03 08:21:18 (10 seconds)


plot