HOME   LIST
‹–   –›

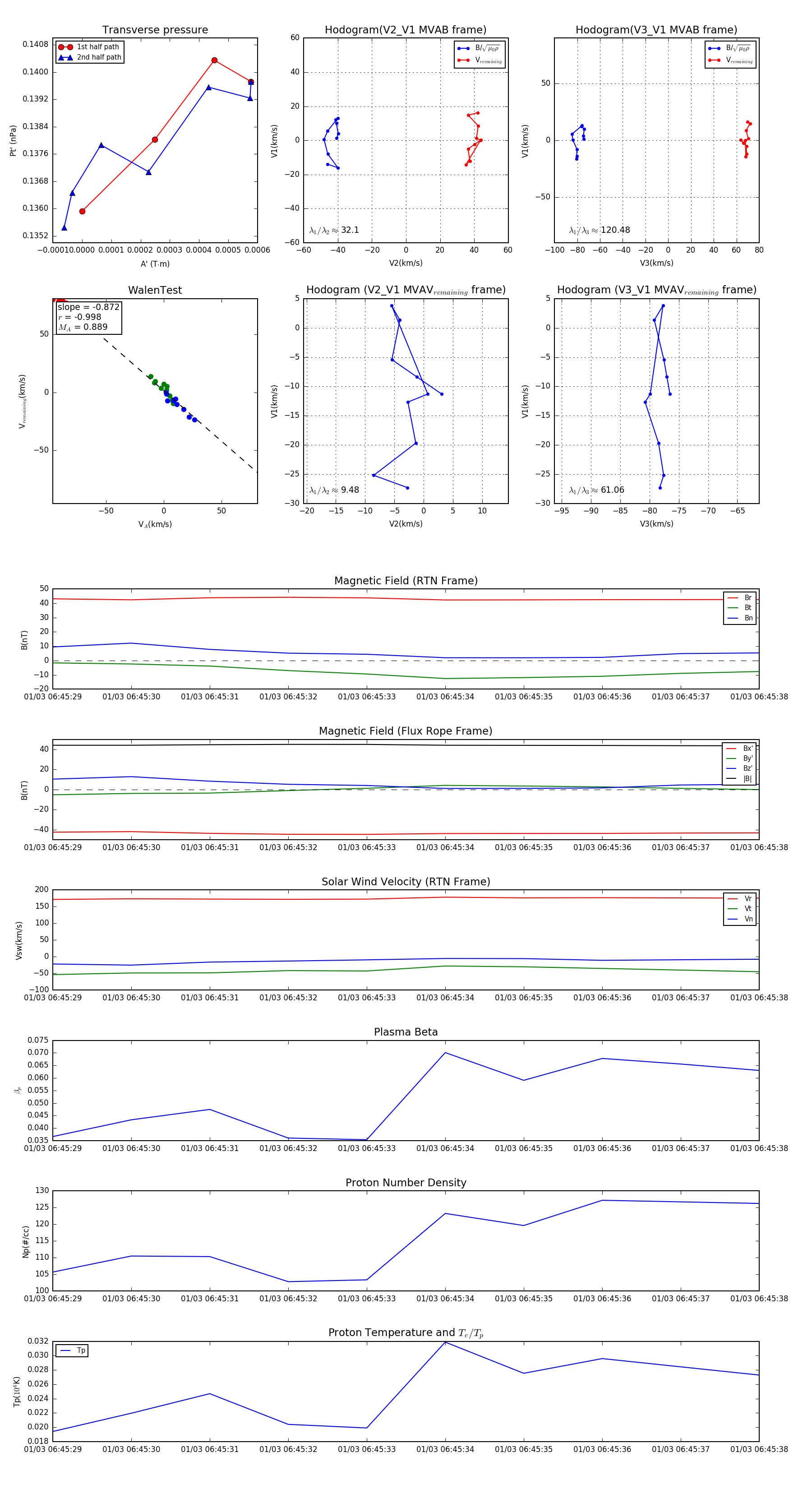
Flux Rope in 2024

Flux Rope Event 2024-01-03 06:45:29 ~ 2024-01-03 06:45:38 (10 seconds)


plot