HOME   LIST
‹–   –›

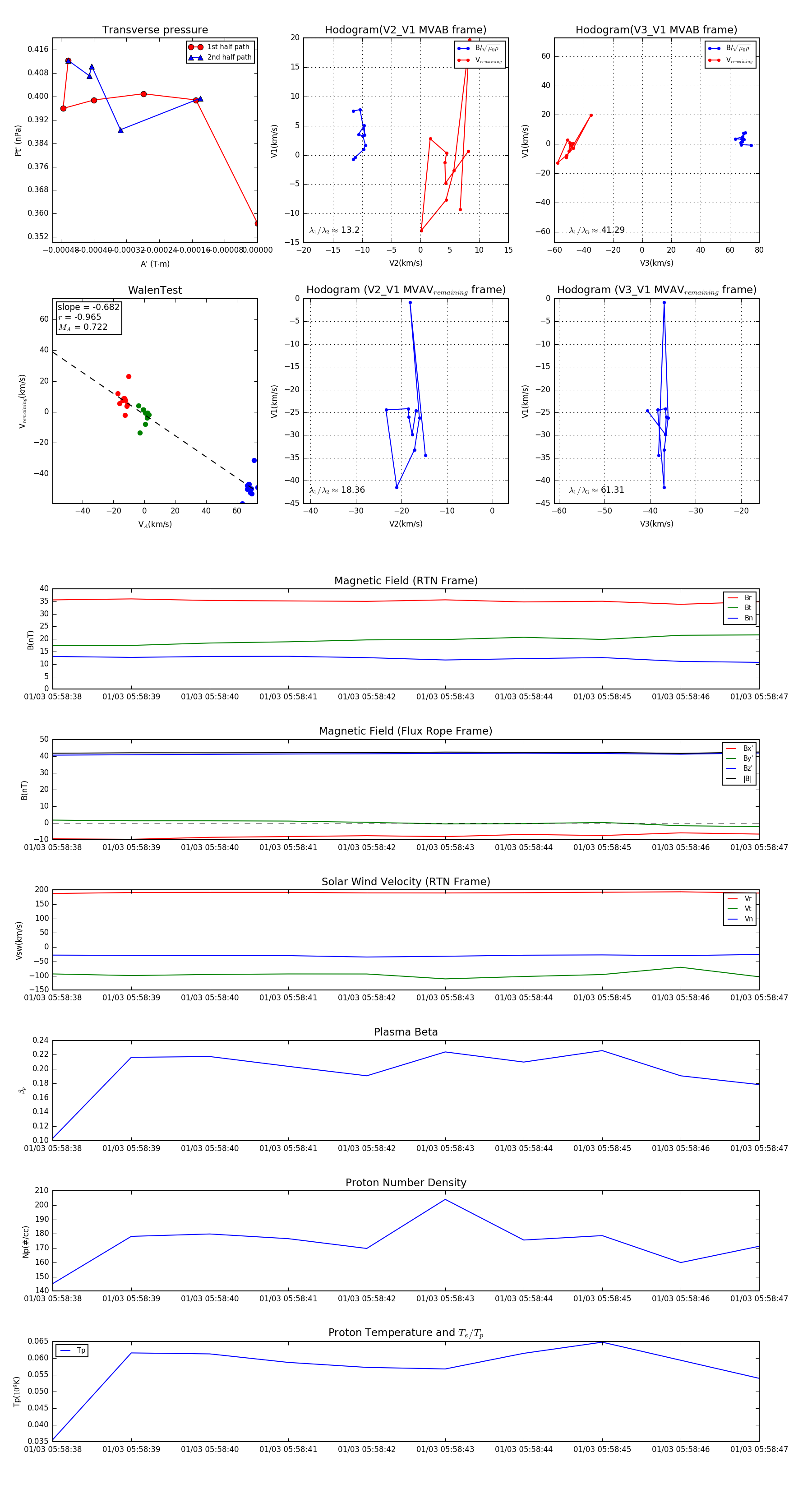
Flux Rope in 2024

Flux Rope Event 2024-01-03 05:58:38 ~ 2024-01-03 05:58:47 (10 seconds)


plot