HOME   LIST
‹–   –›

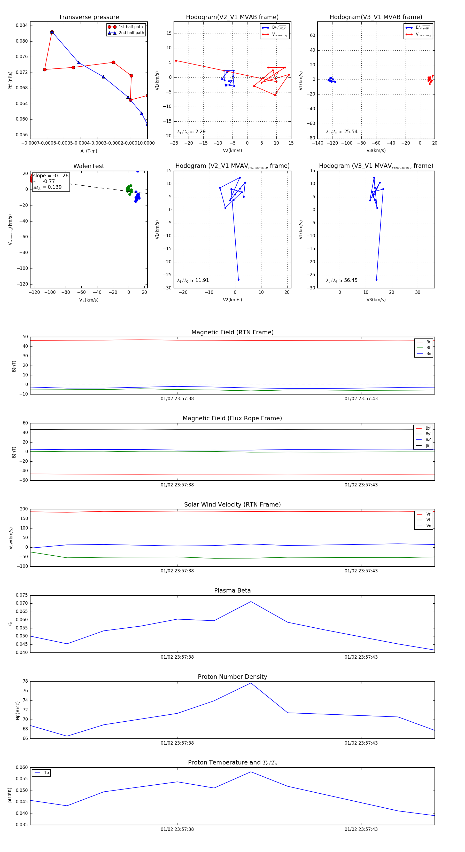
Flux Rope in 2024

Flux Rope Event 2024-01-02 23:57:34 ~ 2024-01-02 23:57:45 (12 seconds)


plot